芯片简介
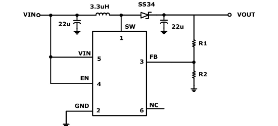
FP6291LR-G1-L是一款升压型DCDC芯片,效率高达93%,支持输出电压升压至28V,输入电压范围为2V~24V,采用1.2MHz固定开关频率,支持自动PWM/PFM切换模式和短路保护功能。其内部包含开关引脚(SW)、反馈端(FB)、使能端(EN)等核心模块,适用于便携式移动设备和无线通信设备的电池后备电源。
芯片特点:
输入2V~24V
输出2.5V~28V
内置MOS
1.2MHz
使能
工业品
FP6291LR-G1-L是一款升压型DCDC芯片,效率高达93%,支持输出电压升压至28V,输入电压范围为2V~24V,采用1.2MHz固定开关频率,支持自动PWM/PFM切换模式和短路保护功能。其内部包含开关引脚(SW)、反馈端(FB)、使能端(EN)等核心模块,适用于便携式移动设备和无线通信设备的电池后备电源。
描述特性:效率高达 93%。 输出电压可升到 28V。 输入电压范围 2.2V。 1.2MHz 的固定开关频率。 自动 PWM/PFM 切换模式。 功率通路支持短路保护。应用:便携式移动设备。 无线通信设备
RoHS
3000个/圆盘
总额¥0
近期成交20单