芯片简介
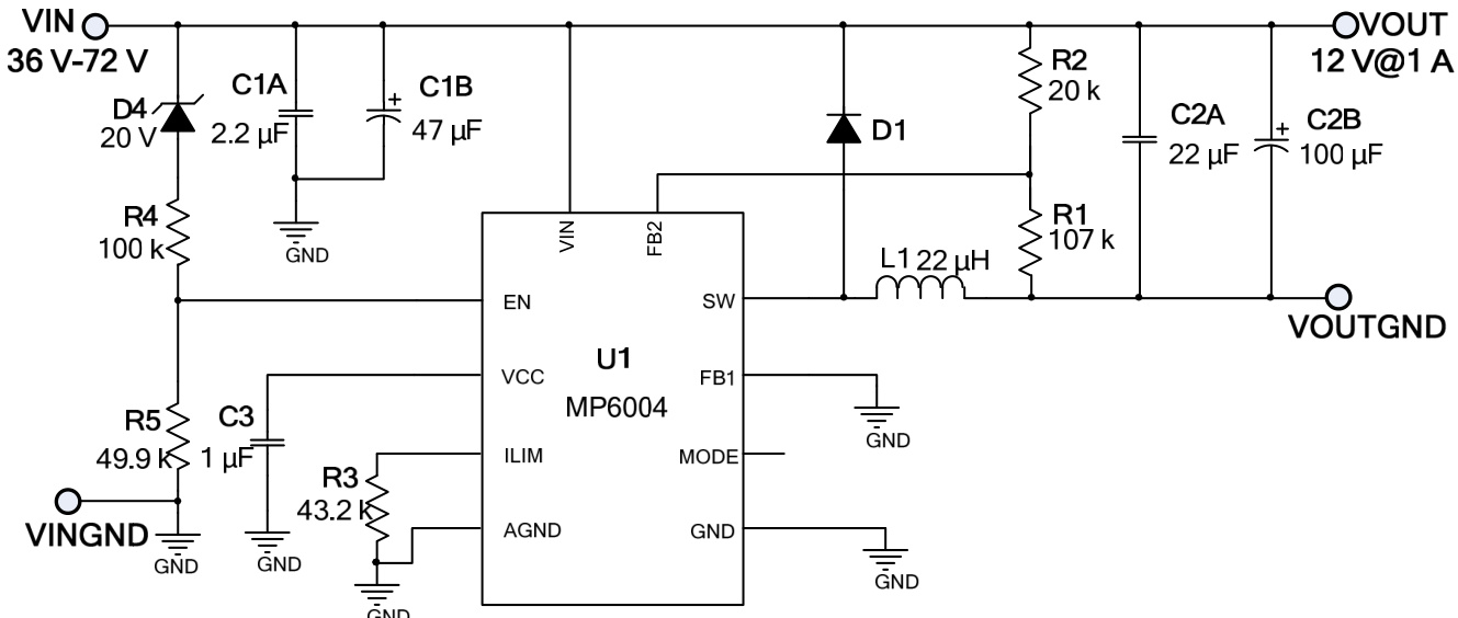
MP6004是一款单片式反激DC-DC转换器,集成180V功率开关管,支持主边调节无光耦反馈的隔离反激拓扑及高压非隔离降压应用。采用固定峰值电流和可变频率DCM控制模式,具备过载保护、过压保护、开路保护及热关断功能。特性包括集成180VMOSFET、内部80V启动电路、可编程电流限至3A,支持自供电或外部VCC供电,最小化外部元件数量。
芯片特点:
输入14V~80V
输出3A
内置MOS
200kHz
隔离
使能

MP6004是一款单片式反激DC-DC转换器,集成180V功率开关管,支持主边调节无光耦反馈的隔离反激拓扑及高压非隔离降压应用。采用固定峰值电流和可变频率DCM控制模式,具备过载保护、过压保护、开路保护及热关断功能。特性包括集成180VMOSFET、内部80V启动电路、可编程电流限至3A,支持自供电或外部VCC供电,最小化外部元件数量。
| 开源项目名称 | 开源项目介绍 |
|---|---|
| MP6004原边反馈反激电源 | 基于 MPS 芯源系统推出的原边反馈反激变换器 MP6004 设计 |
描述DCDC降压,电源输入30V以上,1A~3A(中电流)方案,
RoHSSMT扩展库
5000个/圆盘
总额¥0
近期成交4单