芯片简介
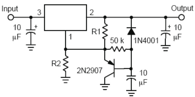
ME1117A50B3G是高精度、低噪声的LDO稳压器,支持宽输入电压和超过1.0A的输出电流,无最小负载要求。芯片包含误差放大器、基准电压源、功率晶体管和保护电路,提供±2%的输出电压精度、可调输出电压选项、电流限制和热关断保护。
芯片特点:
输入20V
输出1.0A
精度±2%
输出5.0V

ME1117A50B3G是高精度、低噪声的LDO稳压器,支持宽输入电压和超过1.0A的输出电流,无最小负载要求。芯片包含误差放大器、基准电压源、功率晶体管和保护电路,提供±2%的输出电压精度、可调输出电压选项、电流限制和热关断保护。
| 开源项目名称 | 开源项目介绍 |
|---|---|
| C2842719-LDO方案验证板(A版) | LDO验证板A版:3款SOT-23-3、3款SOT-89-3、2款SOT-23-5、2款SOT-23-6、2款SOT-223。 |
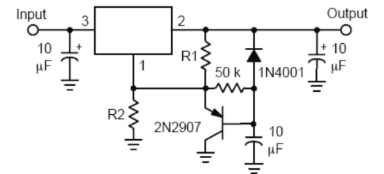
描述极限1.3A,固定输出只需要在输入和输出端接2个10uF电容就可以使用,电路简单占用面积小。
RoHSSMT扩展库
3000个/圆盘
总额¥0
近期成交35单