芯片简介
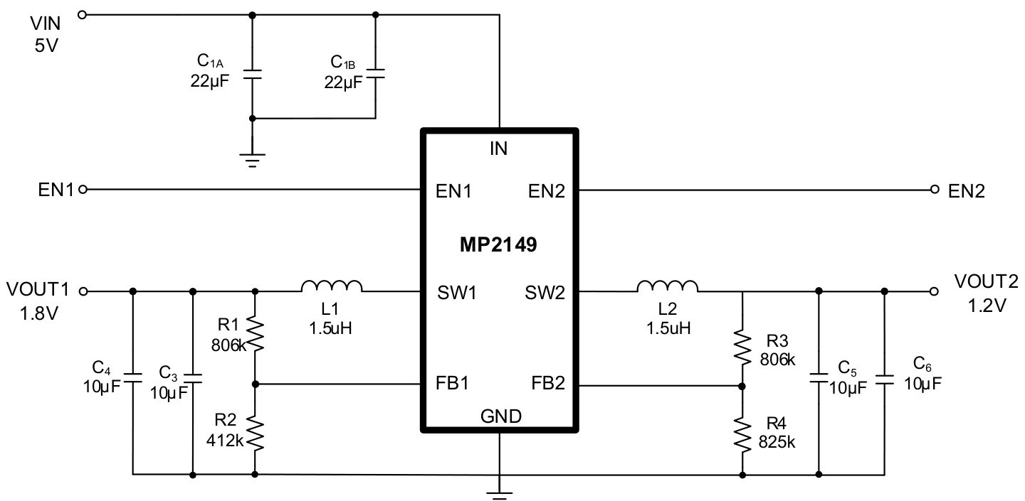
MP2149是一款双通道同步降压调节器,输入电压范围2.7V-6V,可输出低至0.608V,静态电流45μA,适用于单节锂离子电池设备。集成100mΩ高边开关和40mΩ同步整流器,1MHz固定开关频率,支持180度相位偏移操作和100%占空比。特性包括双1A输出、峰值效率93%、过流保护、短路保护(打嗝模式)及热关断。内部组成包括控制电路、驱动电路和保护电路。
芯片特点:
输入2.7V~6V
输出1A
内置MOS
1MHz
使能
双路输出
软启动

MP2149是一款双通道同步降压调节器,输入电压范围2.7V-6V,可输出低至0.608V,静态电流45μA,适用于单节锂离子电池设备。集成100mΩ高边开关和40mΩ同步整流器,1MHz固定开关频率,支持180度相位偏移操作和100%占空比。特性包括双1A输出、峰值效率93%、过流保护、短路保护(打嗝模式)及热关断。内部组成包括控制电路、驱动电路和保护电路。
描述DCDC降压,电源输入7V以内,1A以内(小电流)方案,MP2149是一款内部补偿的双通道1A输出电流,1MHz固定频率,PWM同步降压调节器。它的工作输入电压范围为2.7V至6V,输出电压可低至0.608V,静态电流为45μA,适用于便携式设备,如智能手机和便携仪器。该器件集成了双100mΩ高侧开关和40mΩ同步整流器,具有高效率和轻载效率。支持180°相移操作和100%占空比操作,具有多种保护功能,包括逐周期限流和热关断。
RoHSSMT扩展库
3000个/圆盘
总额¥0
近期成交2单