芯片简介
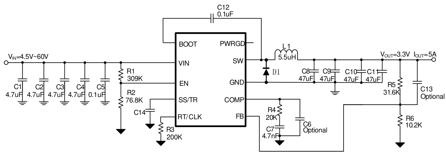
TPS54561是一款宽输入范围(4.5V-60V)的高效降压型DC-DC转换器,集成80mΩ高边MOSFET,支持5A连续输出电流。采用峰值电流模式控制,具有可调频率(100kHz至800kHz)、可编程软启动时间及低静态电流(175μA轻载时进入脉冲跳跃模式)。具备输入欠压锁定、过压保护、过流保护和热关断等全保护功能,支持外部时钟同步和LDO模式工作。
芯片特点:
输入4.5V~60V
输出5A
内置MOS
100kHz~800kHz
使能
软启动

TPS54561是一款宽输入范围(4.5V-60V)的高效降压型DC-DC转换器,集成80mΩ高边MOSFET,支持5A连续输出电流。采用峰值电流模式控制,具有可调频率(100kHz至800kHz)、可编程软启动时间及低静态电流(175μA轻载时进入脉冲跳跃模式)。具备输入欠压锁定、过压保护、过流保护和热关断等全保护功能,支持外部时钟同步和LDO模式工作。
描述DC-DC电源芯片 降压型 输出类型:可调 输入电压:4.5V~60V 输出电压:800mV~59V 输出电流(最大值):5A 具有 Eco-mode™ 的 60V 输入,3.5A,降压 DC-DC 转换器
RoHSSMT扩展库
5000个/圆盘
总额¥0
近期成交13单