芯片简介
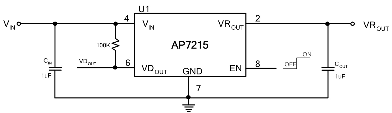
AP7215是一款低压差线性稳压器,工作电压范围3.3V至5.5V,提供600mA连续负载电流。高精度输出电压预设为内部微调电压,具有低电平有效的开漏复位输出,复位信号在输入电压超过阈值后保持至少20ms。支持限流保护和低ESRMLCC,适用于便携式设备和存储设备供电。
芯片特点:
输入6V
输出600mA
精度±1%
输出3.3V
使能

AP7215是一款低压差线性稳压器,工作电压范围3.3V至5.5V,提供600mA连续负载电流。高精度输出电压预设为内部微调电压,具有低电平有效的开漏复位输出,复位信号在输入电压超过阈值后保持至少20ms。支持限流保护和低ESRMLCC,适用于便携式设备和存储设备供电。
| 开源项目名称 | 开源项目介绍 |
|---|---|
| C2842719-LDO方案验证板(A版) | LDO验证板A版:3款SOT-23-3、3款SOT-89-3、2款SOT-23-5、2款SOT-23-6、2款SOT-223。 |
描述低 dropout 线性稳压器从 3.3V 至 5.3V 电源供电,可提供 600mA 连续负载电流。高精度输出电压预设为内部微调电压。输入电压升至复位阈值以上后,低电平有效开漏复位输出至少保持 20ms(典型值)。节省空间的 SOP-8L 和 SOT89-3L 封装适用于“口袋”和手持应用。
RoHSSMT扩展库
2500个/圆盘
总额¥0
近期成交41单