芯片简介
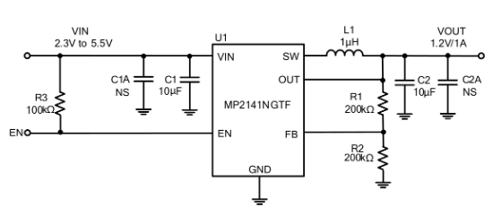
MP2141N是一款单片式降压开关转换器,内置功率MOSFET,输入电压范围2.3V至5.5V,可提供1A连续输出电流,输出电压最低可调至0.6V。采用恒定导通时间控制方案实现快速瞬态响应,集成循环电流限制和热关断保护功能。特性包含11μA低静态电流、支持100%占空比、短路保护打嗝模式及输出放电功能,内部由控制电路、功率MOSFET开关和反馈网络组成。
芯片特点:
输入2.3V~5.5V
输出1A
内置MOS
2.2MHz
使能
软启动

MP2141N是一款单片式降压开关转换器,内置功率MOSFET,输入电压范围2.3V至5.5V,可提供1A连续输出电流,输出电压最低可调至0.6V。采用恒定导通时间控制方案实现快速瞬态响应,集成循环电流限制和热关断保护功能。特性包含11μA低静态电流、支持100%占空比、短路保护打嗝模式及输出放电功能,内部由控制电路、功率MOSFET开关和反馈网络组成。
描述DCDC降压,电源输入7V以内,1A以内(小电流)方案,
RoHSSMT扩展库
5000个/圆盘
总额¥0
近期成交2单