芯片简介
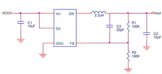
LP3220AB5F是一款1.5MHz恒频电流模式PWM降压转换器,输入电压范围2.2V~5.5V,输出电流1A,支持0.61V至VIN的可调输出电压。采用内部MOSFET结构,集成短路保护、热保护及软启动功能,适用于便携设备的高效电源管理。其控制回路基于峰值电流模式架构,优化负载和线路响应,支持100%占空比低压差操作以延长电池寿命。
芯片特点:
输入2.2V~5.5V
输出1A
内置MOS
1.5MHz
使能
软启动

LP3220AB5F是一款1.5MHz恒频电流模式PWM降压转换器,输入电压范围2.2V~5.5V,输出电流1A,支持0.61V至VIN的可调输出电压。采用内部MOSFET结构,集成短路保护、热保护及软启动功能,适用于便携设备的高效电源管理。其控制回路基于峰值电流模式架构,优化负载和线路响应,支持100%占空比低压差操作以延长电池寿命。
| 开源项目名称 | 开源项目介绍 |
|---|---|
| DC-DC降压芯片方案验证板-A版 | 该方案验证版,主要用于测试市面上常见的SOT-23封装的降压型DC/DC芯片,板子上目前集成了三种引脚排序。 |
描述LP3220 是一款 1.5MHz 固定频率电流模式 PWM 降压转换器,适用于便携设备,最高效率可达 94%,支持 100% 占空比低dropout操作,关断电流小于1μA。
SMT扩展库
3000个/圆盘
总额¥0
近期成交95单