芯片简介
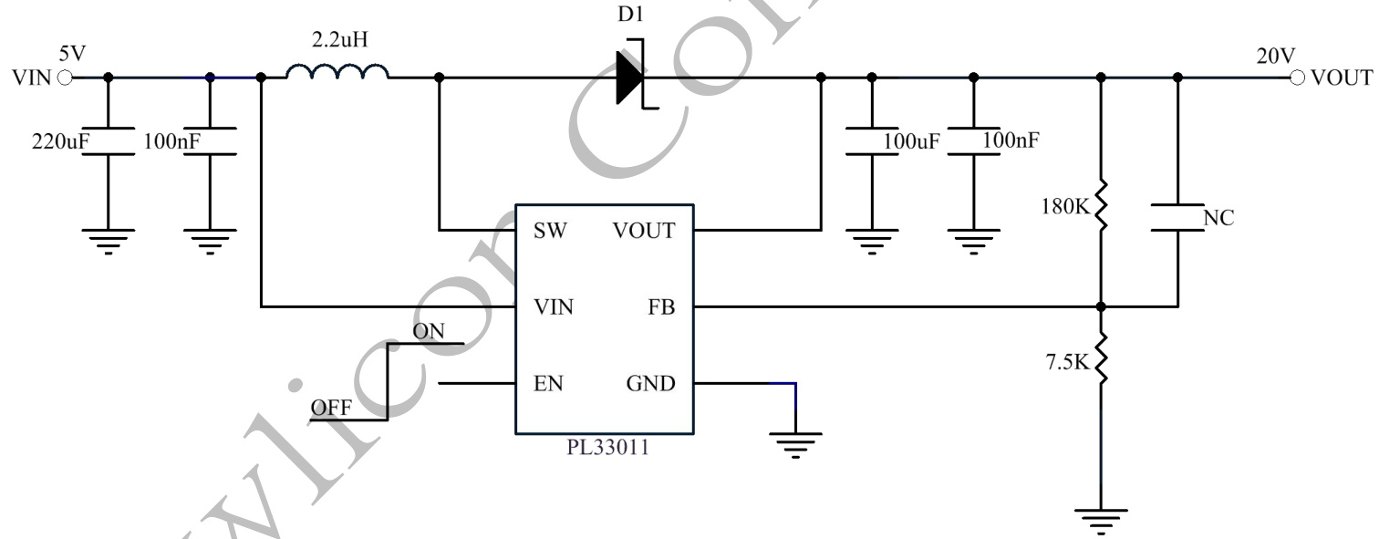
PL33011是一款24V、1A升压型开关稳压器,集成80mΩN沟道MOSFET和固定650kHz开关频率。采用峰值电流模式控制,内置软启动电路以减少启动浪涌电流,支持轻载脉冲跳跃模式提高效率。包含输出过压保护、过热保护及周期电流限制功能,内部补偿网络简化外部元件设计。
芯片特点:
输入1.4V~6.5V
输出3.3V~24V
内置MOS
650kHz
使能
软启动
工业品
PL33011是一款24V、1A升压型开关稳压器,集成80mΩN沟道MOSFET和固定650kHz开关频率。采用峰值电流模式控制,内置软启动电路以减少启动浪涌电流,支持轻载脉冲跳跃模式提高效率。包含输出过压保护、过热保护及周期电流限制功能,内部补偿网络简化外部元件设计。
描述PL33011是一款高效、电流模式控制的升压DC-DC稳压器,内置80mΩ N沟道MOSFET。输入电压范围为1.4V至6.5V,输出电压范围为3.3V至24V,固定650kHz开关频率。具备轻载脉冲跳跃模式、内部软启动电路和过温保护功能。采用SOT23-6封装。
3000个/圆盘
总额¥0
近期成交6单