芯片简介
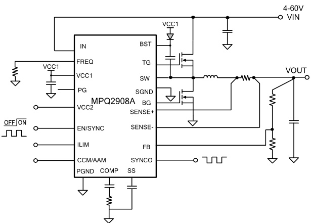
MPQ2908A是一款高压同步降压控制器,采用PWM电流控制架构,支持高达60V输入电压。具备精确的逐周期电流限制功能,可驱动双N沟道MOSFET。集成先进异步调制(AAM)模式优化轻载效率,支持外部电阻或同步时钟编程工作频率(100kHz~1000kHz)。提供输出过压保护(OVP)、过流保护(OCP)、热关断及可调软启动功能,适用于汽车和工业控制系统。
芯片特点:
车规级
输入4V~60V
输出7A
100kHz~1000kHz
使能
软启动

MPQ2908A是一款高压同步降压控制器,采用PWM电流控制架构,支持高达60V输入电压。具备精确的逐周期电流限制功能,可驱动双N沟道MOSFET。集成先进异步调制(AAM)模式优化轻载效率,支持外部电阻或同步时钟编程工作频率(100kHz~1000kHz)。提供输出过压保护(OVP)、过流保护(OCP)、热关断及可调软启动功能,适用于汽车和工业控制系统。
描述DCDC降压,电源输入30V以上,3A以上(大电流)方案,MPQ2908A是一款高电压、同步降压控制器,可以直接将高达60V的电压降至较低电压。该器件采用脉冲宽度调制(PWM)电流控制架构,具有精确的逐周期限流功能,能够驱动双N沟道MOSFET。工作频率可通过外部电阻编程或同步到外部时钟。具备全面的保护功能,包括输出过压保护(OVP)、输出过流保护(OCP)和热关断保护。
RoHSSMT扩展库
5000个/圆盘
总额¥0
近期成交2单