芯片简介
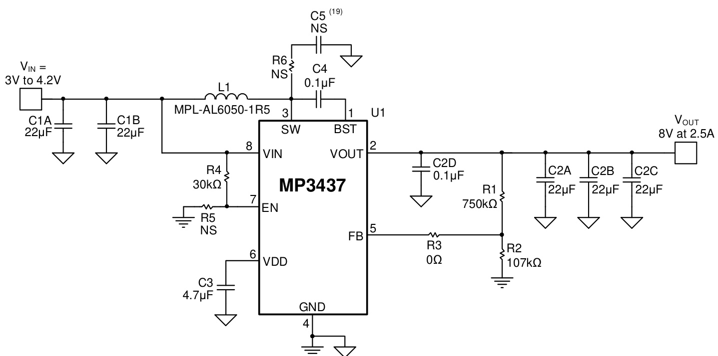
MP3437GJ-Z是一款600kHz固定频率的高集成度同步升压转换器,支持宽输入电压范围(2.7V-16V)和高达16V的输出电压。集成低RDS(ON)功率MOSFET,支持20W负载功率,采用COT控制拓扑以实现快速瞬态响应,具有自动直通功能、内部软启动、过温保护(OTP)和过压保护(OVP)。
芯片特点:
输入2.7V~16V
输出VIN~16V
内置MOS
600kHz
使能
软启动
工业品
MP3437GJ-Z是一款600kHz固定频率的高集成度同步升压转换器,支持宽输入电压范围(2.7V-16V)和高达16V的输出电压。集成低RDS(ON)功率MOSFET,支持20W负载功率,采用COT控制拓扑以实现快速瞬态响应,具有自动直通功能、内部软启动、过温保护(OTP)和过压保护(OVP)。
描述MP3437 是一款 600kHz 固定频率、高度集成的同步升压转换器,具有较宽的输入范围。MP3437 的输入电压低至 2.7V,通过集成低 RDS(ON) 功率 MOSFET,可支持单节电池输出高达 20W 的负载功率。MP3437 采用恒定关断时间(COT)控制拓扑,可实现快速瞬态响应
RoHSSMT扩展库
3000个/圆盘
总额¥0
近期成交15单
描述DCDC升压,电源输入7V~15V,输出12V~24V方案,
RoHSSMT扩展库
5000个/圆盘
总额¥0
近期成交6单