芯片简介
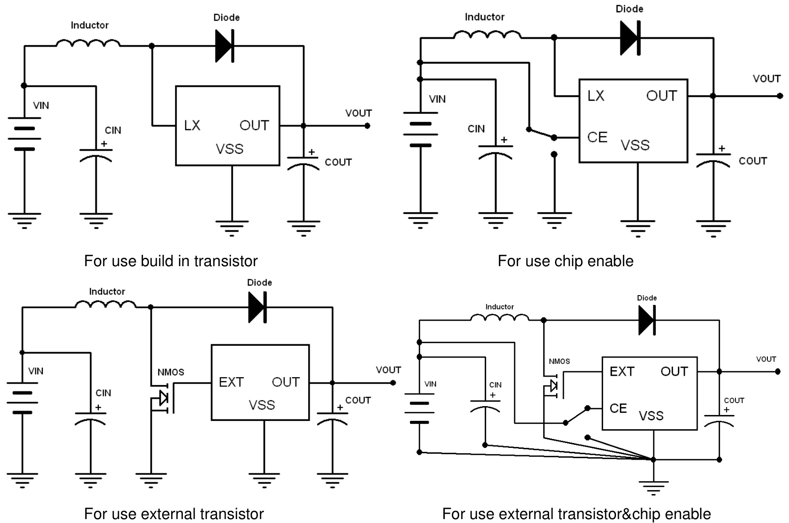
ME2108系列是采用CMOS工艺的PFM升压型DC/DC转换器,具有低供电电流和低纹波噪声特性。输出电压可通过0.1V步进编程(2.0V~7.0V),典型效率达85%。内置先进电路设计减少开关高频噪声,典型应用包括无线外设、便携设备电池供电系统。芯片包含开关晶体管驱动电路、输出电压监测和内部电源模块,支持CE功能(部分型号)以降低关断模式功耗。
芯片特点:
输入0.9V~6.5V
输出2.0V~7.0V
输出400mA
外部晶体管
180kHz
部分型号支持
工业品
ME2108系列是采用CMOS工艺的PFM升压型DC/DC转换器,具有低供电电流和低纹波噪声特性。输出电压可通过0.1V步进编程(2.0V~7.0V),典型效率达85%。内置先进电路设计减少开关高频噪声,典型应用包括无线外设、便携设备电池供电系统。芯片包含开关晶体管驱动电路、输出电压监测和内部电源模块,支持CE功能(部分型号)以降低关断模式功耗。
描述是一款采用CMOS工艺的PFM升压DC/DC转换器IC,具有低电源电流。通过先进的电路设计,减少了开关期间产生的高频噪声,输出电压可在2.0-7.0V之间以0.1V为步长进行编程,最大频率为180KHz(典型值)。只需三个外部组件即可构建一个低纹波、高效率的升压DC/DC转换器。还具备CE(芯片使能)功能,可在关断模式下降低功耗。适用于对噪声和电源电流要求较低的电池供电仪器。
SMT扩展库
1000个/圆盘
总额¥0
近期成交1单