芯片简介
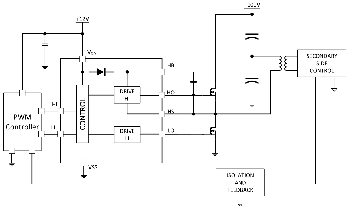
SLM27211是一款高频N沟道MOSFET驱动器,集成120V自举二极管和高低侧独立驱动。支持4.5A灌电流和3A源电流输出,具有2ns延迟匹配和欠压锁定保护。内部包含高侧/低侧驱动电路、自举二极管模块及UVLO保护单元,适用于半桥、全桥、推挽式等功率拓扑结构,提供7ns上升时间和5ns下降时间的快速开关性能。
芯片特点:
桥式驱动
输出3A源电流/4.5A灌电流
双通道
拉/灌电流3A/4.5A
自举功能
软关断

SLM27211是一款高频N沟道MOSFET驱动器,集成120V自举二极管和高低侧独立驱动。支持4.5A灌电流和3A源电流输出,具有2ns延迟匹配和欠压锁定保护。内部包含高侧/低侧驱动电路、自举二极管模块及UVLO保护单元,适用于半桥、全桥、推挽式等功率拓扑结构,提供7ns上升时间和5ns下降时间的快速开关性能。
描述120V高低边驱动,不带互锁,VDD:8-17V,HI/LI正逻辑,高低边欠压保护,兼容3.3V、5V和15V逻辑,ton/off:220/200ns,DT:NA,MT:30ns
SMT扩展库
2500个/圆盘
总额¥0
近期成交53单