芯片简介
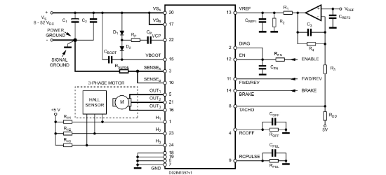
L6235D是采用BCD工艺的全集成三相无刷电机驱动器,集成DMOS功率晶体管和CMOS/双极电路。包含三相逆变桥、恒关断时间PWM电流控制器、霍尔解码逻辑及保护电路,支持5.6A峰值电流、0.3Ω导通电阻、100kHz工作频率,具备非耗散过流保护、同步整流、60°/120°霍尔解码、刹车功能、转速计输出和热保护。
芯片特点:
最大输入52V
输出2.8A
工作电压12V~52V
驱动电流:2.8A
方波
集成霍尔传感器
方向控制

L6235D是采用BCD工艺的全集成三相无刷电机驱动器,集成DMOS功率晶体管和CMOS/双极电路。包含三相逆变桥、恒关断时间PWM电流控制器、霍尔解码逻辑及保护电路,支持5.6A峰值电流、0.3Ω导通电阻、100kHz工作频率,具备非耗散过流保护、同步整流、60°/120°霍尔解码、刹车功能、转速计输出和热保护。
描述DMOS驱动器,用于三相无刷DC电机
32个/管
总额¥0
近期成交2单