芯片简介
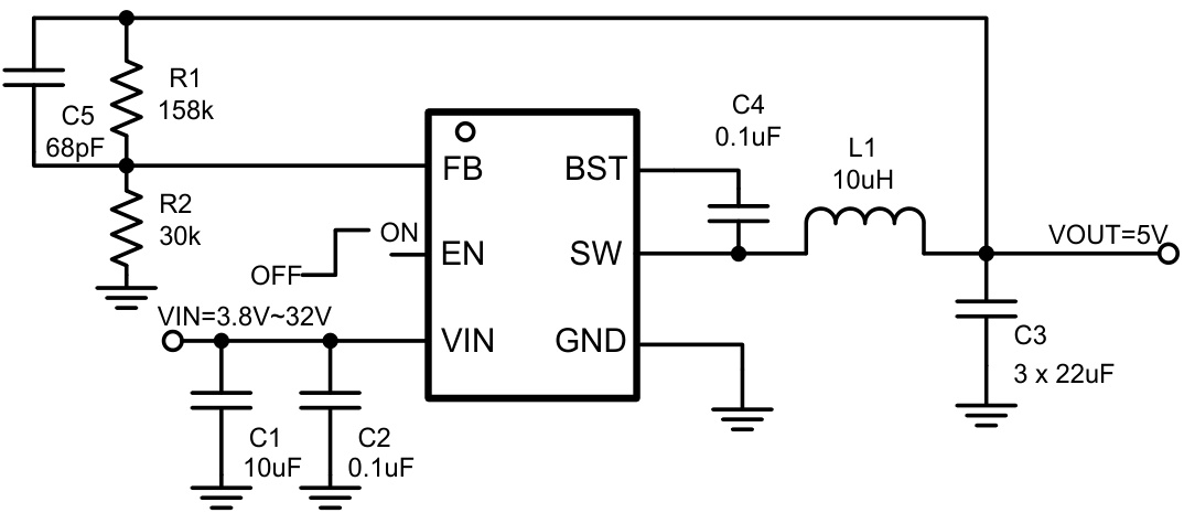
SCT2322是一款宽输入电压范围(3.8V-32V)的2A同步降压DCDC转换器,集成130mΩ高边MOSFET和70mΩ低边MOSFET,采用峰值电流模式控制及内部补偿网络,简化外部元件。支持脉冲跳跃调制(PSM)以提高轻载效率,具备4ms内置软启动、输出过压保护、逐周期峰值电流限制和160°C热关断保护。
芯片特点:
输入3.8V~32V
输出2A
内置MOS
500kHz
使能
软启动

SCT2322是一款宽输入电压范围(3.8V-32V)的2A同步降压DCDC转换器,集成130mΩ高边MOSFET和70mΩ低边MOSFET,采用峰值电流模式控制及内部补偿网络,简化外部元件。支持脉冲跳跃调制(PSM)以提高轻载效率,具备4ms内置软启动、输出过压保护、逐周期峰值电流限制和160°C热关断保护。
| 开源项目名称 | 开源项目介绍 |
|---|---|
| DC-DC降压芯片方案验证板-B版 | 用于验证SCT2339和TPS6226两款DC-DC芯片,也可验证与其引脚兼容的其他型号芯片。 |
描述SCT2322 是一款 2A 同步降压 DC-DC 转换器,支持 3.8V 至 32V 的宽输入电压范围。该器件集成了高侧和低侧 MOSFET,采用峰值电流模式控制,具有脉冲跳过模式(PSM),低静态电流和多种保护功能。
SMT扩展库
3000个/圆盘
总额¥0