芯片简介
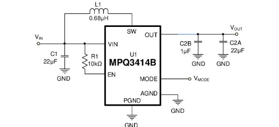
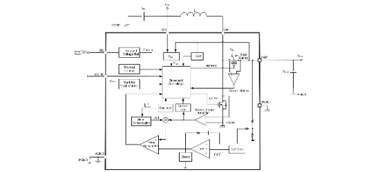
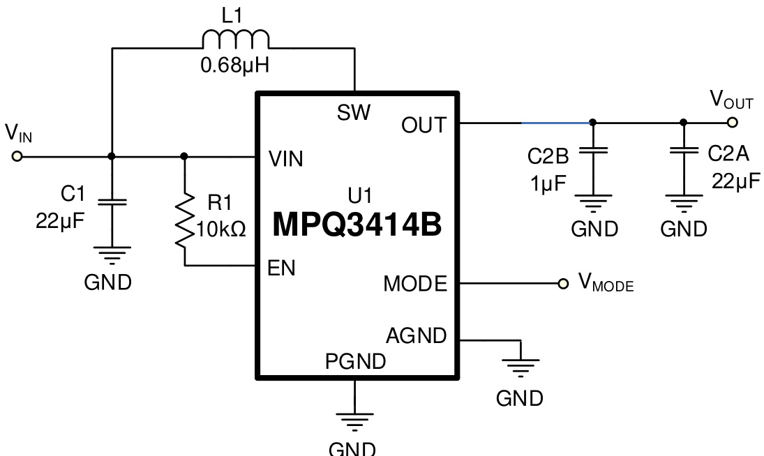
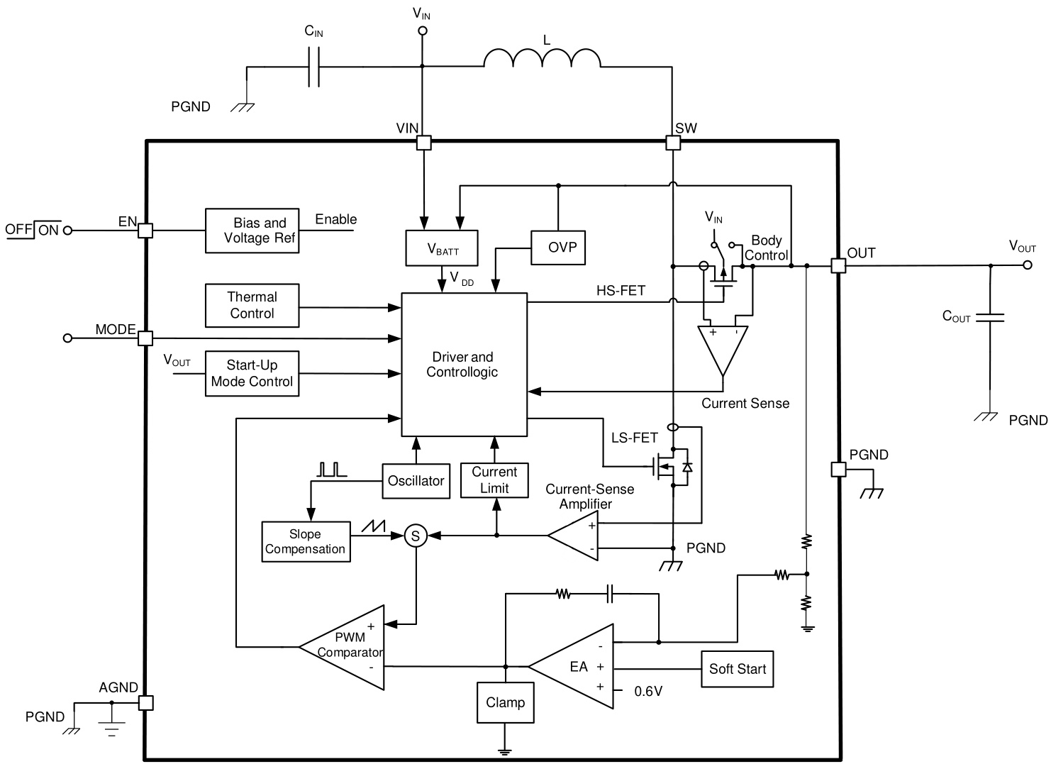
MPQ3414BGJ-5-AEC1-Z是一款高效同步升压转换器,集成输出断开功能,符合AEC-Q100车规认证。其输入电压范围为2.8V至4V,输出电压固定5V,支持0.5A平均输出电流及1A峰值电流。采用2.2MHz固定开关频率,内置同步整流器、内部补偿和软启动功能,减少外部元件需求。特性包括低至52μA静态电流、短路保护(SCP)、过压保护(OVP)、过温保护(OTP),适用于汽车次级调节等场景。
芯片特点:
车规级
输入2.8V~4V
输出5V
内置MOS
2.2MHz
使能
软启动






