芯片简介
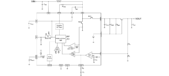
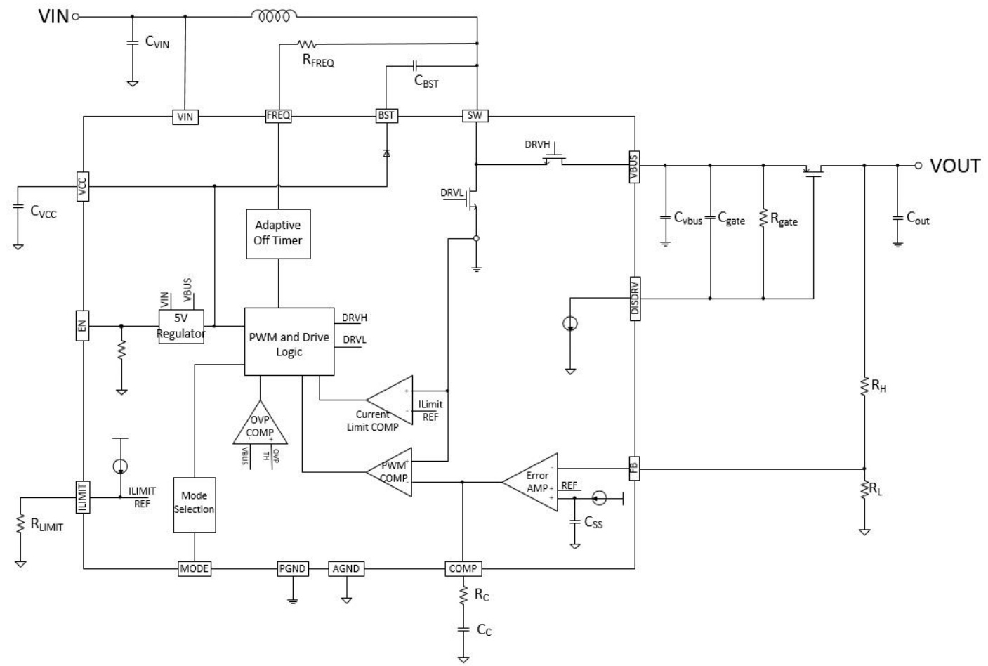
PL32001是一款24V同步升压转换器,集成两个18mΩ功率FET,采用自适应恒定关断时间峰值电流模式控制。支持可调开关频率(最高2.2MHz)、周期逐周期电流限制(最高15A)、输出短路保护及自动恢复功能。具有多种工作模式(DCM/CCM/USM)、输入欠压锁定、输出过压保护(25.2V)、热关断保护,并提供外部负载断开FET驱动以隔离输入输出。内部功能模块包括误差放大器、电流限制电路、软启动控制及温度保护电路。
芯片特点:
输入2.7V~24V
输出4.5V~24V
内置MOS
33kHz~2.2MHz
使能
软启动





