芯片简介
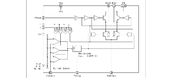
UC3770AN是一款高性能全桥驱动芯片,适用于步进电机控制。该芯片支持全步、半步和微步操作,提供双极输出电流高达2A,电机电源电压范围为10V至50V。内部集成LS-TTL兼容逻辑输入、电流检测电路、单稳态触发器、热关断保护及H桥输出级。特性包括低饱和电压、宽电流控制范围、热保护和软干预功能。需搭配外部高侧钳位二极管使用,与UC3770B的区别在于电流检测阈值设计,适用于不同电流等级需求。
芯片特点:
输入10V–50V
输出2A
电流检测
内置mos

UC3770AN是一款高性能全桥驱动芯片,适用于步进电机控制。该芯片支持全步、半步和微步操作,提供双极输出电流高达2A,电机电源电压范围为10V至50V。内部集成LS-TTL兼容逻辑输入、电流检测电路、单稳态触发器、热关断保护及H桥输出级。特性包括低饱和电压、宽电流控制范围、热保护和软干预功能。需搭配外部高侧钳位二极管使用,与UC3770B的区别在于电流检测阈值设计,适用于不同电流等级需求。