芯片简介
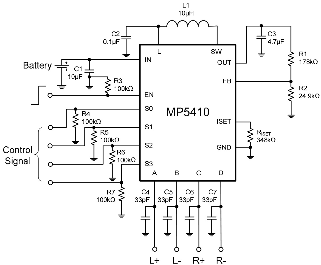
MP5410是一款高效电流模式升压转换器,集成四个SPDT开关,适用于低功率偏置电源应用。特性包括1.8V低启动电压、输入欠压锁定、集成肖特基二极管和功率MOS管,支持可变频率控制及软启动功能。内部结构包含升压转换器、SPDT开关矩阵和内置保护电路,提供超过80%的轻载效率。
芯片特点:
输入1.8V~5.5V
输出VIN~10V
内置MOS
可变频率控制
使能
软启动

MP5410是一款高效电流模式升压转换器,集成四个SPDT开关,适用于低功率偏置电源应用。特性包括1.8V低启动电压、输入欠压锁定、集成肖特基二极管和功率MOS管,支持可变频率控制及软启动功能。内部结构包含升压转换器、SPDT开关矩阵和内置保护电路,提供超过80%的轻载效率。
描述DCDC升压,电源输入3V~7V,输出5V~12V方案,MP5410是一款高效率、电流模式升压转换器,具有四个单刀双掷(SPDT)开关,设计用于低功耗偏置电源应用。该设备可以从低至1.8V的输入电压启动,并将双节NiCd/NiMH或单节Li+电池提升到10V输出电压。
RoHSSMT扩展库
5000个/圆盘
总额¥0
近期成交1单