芯片简介
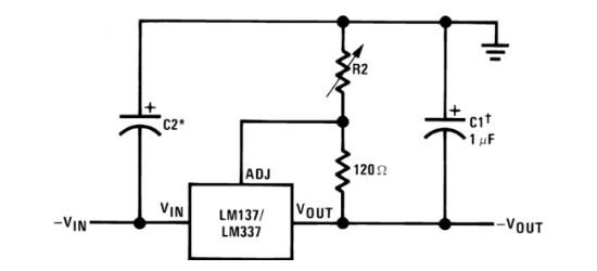
LM337IMPX/NOPB是3端可调负电压稳压器,支持-1.5A输出电流,输出电压范围-1.25V至-37V。采用误差放大器、基准电压源和功率晶体管结构,具有±1%输出电压精度、77dB纹波抑制、内部限流和热关断保护。通过外接电阻实现电压调节,需配置1μF以上输出电容提升稳定性。
芯片特点:
输入40V
输出1.5A
精度±1%
输出-1.25V~-37V可调
负压

LM337IMPX/NOPB是3端可调负电压稳压器,支持-1.5A输出电流,输出电压范围-1.25V至-37V。采用误差放大器、基准电压源和功率晶体管结构,具有±1%输出电压精度、77dB纹波抑制、内部限流和热关断保护。通过外接电阻实现电压调节,需配置1μF以上输出电容提升稳定性。
描述LM337-N 1.5A 负电压可调节线性稳压器
RoHSSMT扩展库
2000个/圆盘
总额¥0
近期成交100单+