芯片简介
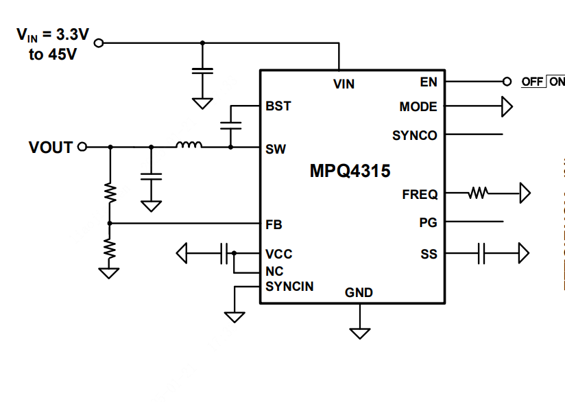
MPQ4315是一款45V输入、5A输出的同步降压转换器,集成高边和低边MOSFET,支持频率扩展频谱技术。具备3.3V-45V宽输入范围,AEC-Q100车规认证,提供可配置开关频率(350kHz-1000kHz)、外部软启动、低~1.7μA的关机电流及18μA轻载静态电流。功能框架包括电流模式控制、功率良好指示、频率折叠保护、热关断及低功耗模式,适用于汽车电子和工业系统。
芯片特点:
车规级
输入3.3V~45V
输出5A
内置MOS
350kHz~1000kHz
使能
软启动
工业品
MPQ4315是一款45V输入、5A输出的同步降压转换器,集成高边和低边MOSFET,支持频率扩展频谱技术。具备3.3V-45V宽输入范围,AEC-Q100车规认证,提供可配置开关频率(350kHz-1000kHz)、外部软启动、低~1.7μA的关机电流及18μA轻载静态电流。功能框架包括电流模式控制、功率良好指示、频率折叠保护、热关断及低功耗模式,适用于汽车电子和工业系统。
| 开源项目名称 | 开源项目介绍 |
|---|---|
| MPQ4315GRE-AEC1评估板 | 基于MPQ4315GRE-AEC1官方参考资料设计的评估板,用于展示 MPQ4315 的性能。 |
描述DCDC降压,电源输入7V~30V,3A以上(大电流)方案,MPQ4315是一款宽输入电压范围(3.3V至45V)的同步降压转换器,具有5A连续输出电流,低关断模式静态电流1.7μA,支持频率扩展谱(FSS),适用于汽车电池应用。
RoHSSMT扩展库
5000个/圆盘
总额¥0
近期成交1单