芯片简介
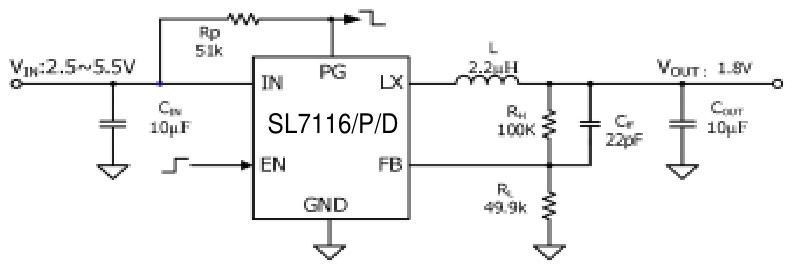
SL7116YT5是一款高效同步降压转换器,工作输入电压范围为2.5V至5.5V,可提供高达1.2A的输出电流。集成主开关和同步开关,具有极低导通电阻以降低损耗,1.5MHz开关频率减小外部电感和电容尺寸。特性包括35μA超低静态电流、内部软启动、短路保护(Hiccup模式)、优化的PFM模式提升轻载效率、输入过压保护(OVP),符合RoHS标准且无卤素。
芯片特点:
输入2.5V~5.5V
输出1.2A
内置MOS
1.5MHz
使能
软启动

SL7116YT5是一款高效同步降压转换器,工作输入电压范围为2.5V至5.5V,可提供高达1.2A的输出电流。集成主开关和同步开关,具有极低导通电阻以降低损耗,1.5MHz开关频率减小外部电感和电容尺寸。特性包括35μA超低静态电流、内部软启动、短路保护(Hiccup模式)、优化的PFM模式提升轻载效率、输入过压保护(OVP),符合RoHS标准且无卤素。
描述SL7116/P/D 是一款高效同步降压转换器,内置主开关和同步开关,具有极低的导通电阻,可减少传导损耗。开关频率为1.5MHz,可减小外部电感和输出电容的尺寸,降低输出电压纹波。输入电压范围为2.5V至5.5V,静态电流仅为35μA。具有内部软启动功能,短路保护模式为hiccup模式,内置低Rds(on)开关。支持100%占空比,适用于低dropout操作。输入过压保护功能。符合RoHS和无卤素标准。
3000个/圆盘
总额¥0
近期成交11单