芯片简介
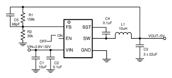
SCT2325TVBR是一款宽输入电压范围(3.8V-32V)的同步降压DCDC转换器,集成130mΩ高边MOSFET和70mΩ低边MOSFET,采用峰值电流模式控制架构。该芯片具有1.1MHz固定开关频率并支持±6%频率扩展频谱调制,有效降低EMI干扰。内置补偿网络简化外围设计,在轻载时通过脉冲跳跃调制(PSM)实现20μA超低静态电流,提供4ms软启动功能及过压保护、过流保护和160℃热关断保护。
芯片特点:
输入3.8V~32V
输出2A
内置MOS
1.1MHz
使能
软启动

SCT2325TVBR是一款宽输入电压范围(3.8V-32V)的同步降压DCDC转换器,集成130mΩ高边MOSFET和70mΩ低边MOSFET,采用峰值电流模式控制架构。该芯片具有1.1MHz固定开关频率并支持±6%频率扩展频谱调制,有效降低EMI干扰。内置补偿网络简化外围设计,在轻载时通过脉冲跳跃调制(PSM)实现20μA超低静态电流,提供4ms软启动功能及过压保护、过流保护和160℃热关断保护。
| 开源项目名称 | 开源项目介绍 |
|---|---|
| DC-DC降压芯片方案验证板-B版 | 用于验证SCT2339和TPS6226两款DC-DC芯片,也可验证与其引脚兼容的其他型号芯片。 |
描述SCT2323和SCT2325是2A、1.1MHz的同步降压转换器,输入电压范围宽至32V,完全集成了一个130mΩ的高端MOSFET和一个70mΩ的低端MOSFET,可提供高效的降压式DC-DC转换。SCT2323和SCT2325采用峰值电流模式控制,集成了补偿网络和输出反馈电阻网络,通过减少片外元件数量,使该器件易于使用。SCT2323和SCT2325支持脉冲跳跃调制(PSM),典型静态电流超低,仅为20μA,在1mA轻载条件下效率可达80%,在5mA轻载条件下效率可达85%
3000个/圆盘
总额¥0
近期成交55单