芯片简介
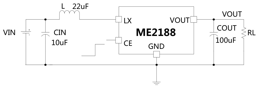
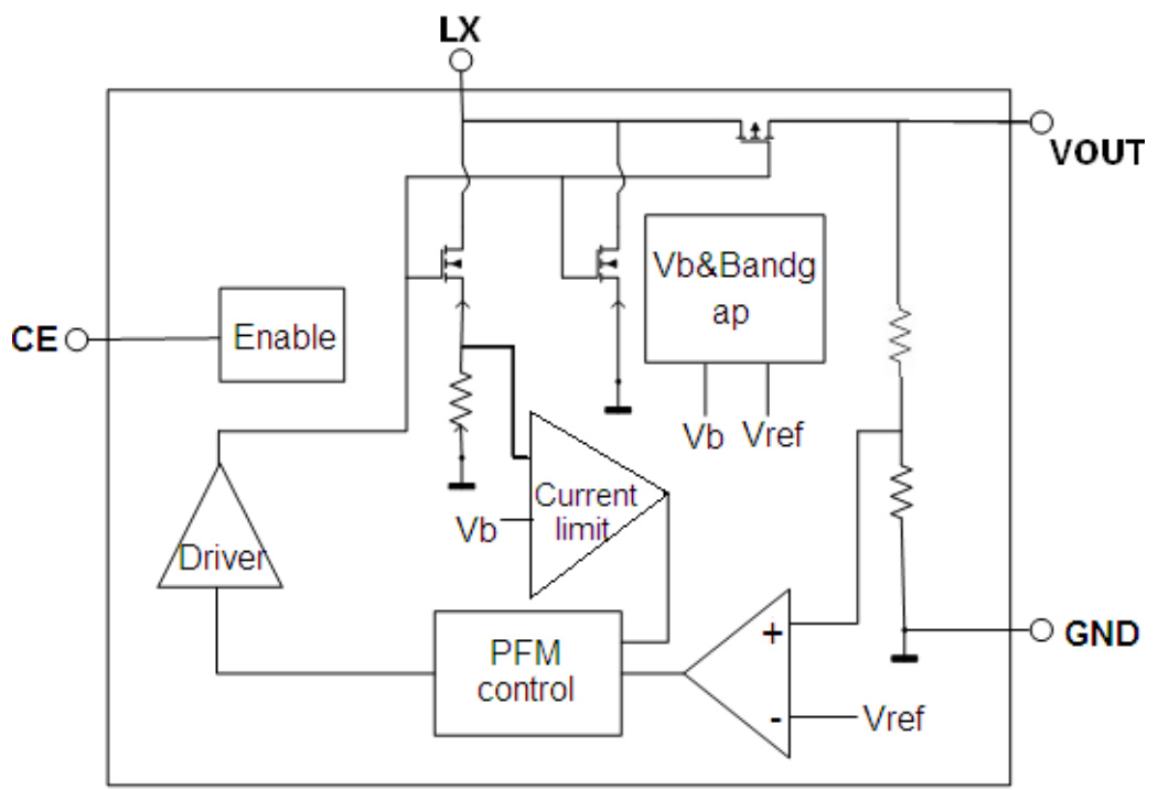
ME2188系列为高效PFM同步升压DC-DC转换芯片,采用同步整流技术,内置开关管及低消耗电流设计。具备93%转换效率、0.9V低启动电压、7μA静态电流特性,支持1.9V~5.0V可选输出电压,外围仅需三个元件。包含PFM控制电路,可自动切换占空比系数实现低纹波输出。
芯片特点:
输入0.9V~5V
输出1.9V~5.0V
输出300mA
内置MOS
320KHz
使能


ME2188系列为高效PFM同步升压DC-DC转换芯片,采用同步整流技术,内置开关管及低消耗电流设计。具备93%转换效率、0.9V低启动电压、7μA静态电流特性,支持1.9V~5.0V可选输出电压,外围仅需三个元件。包含PFM控制电路,可自动切换占空比系数实现低纹波输出。