芯片简介
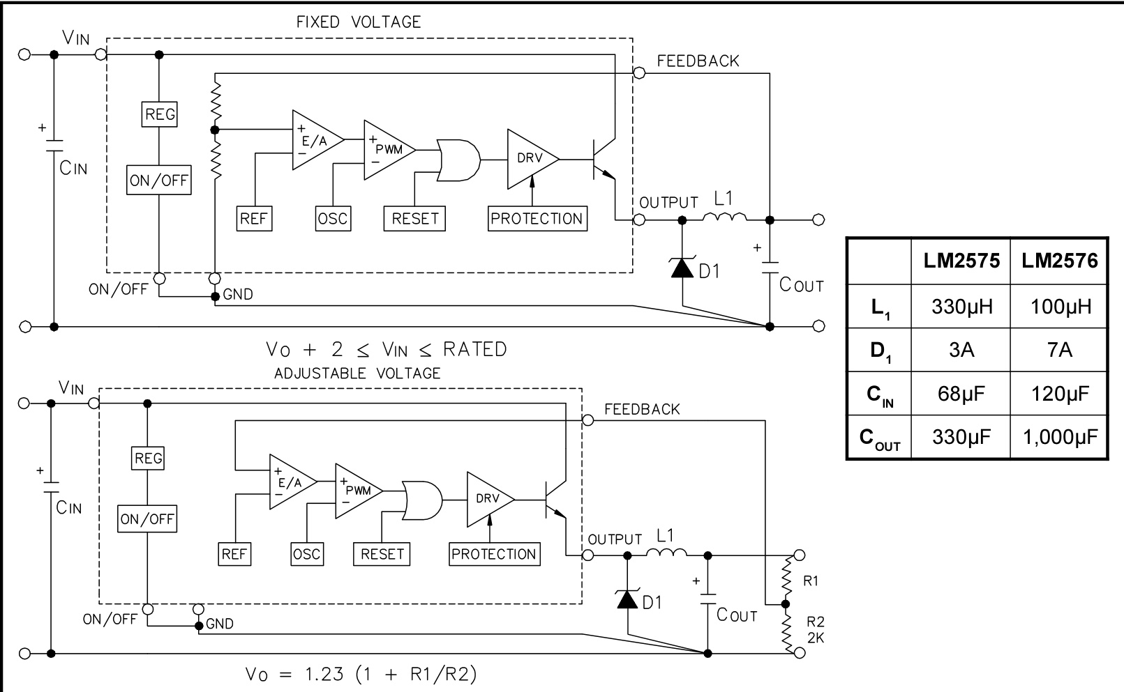
LM2575S-3.3是一款单片集成开关稳压器,专用于降压或降压/升压拓扑,提供精确输出电压。支持宽输入电压范围(4V-40V),固定3.3V输出,集成补偿网络和保护电路(电流限制、热关断)。需外接电感、二极管及两个电容组成完整DC-DC转换方案,具备使能控制功能。

LM2575S-3.3是一款单片集成开关稳压器,专用于降压或降压/升压拓扑,提供精确输出电压。支持宽输入电压范围(4V-40V),固定3.3V输出,集成补偿网络和保护电路(电流限制、热关断)。需外接电感、二极管及两个电容组成完整DC-DC转换方案,具备使能控制功能。
| 开源项目名称 | 开源项目介绍 |
|---|---|
| DCDC-TO263-5封装方案验证板 | PCB适用于TO263-5封装的DCDC降压芯片,由于包含型号较多,不同型号之间的参数存在差异,所以部分元件选用时需要视实际情况决定。 |
描述是专为“降压”或“降压/升压”调节器应用而设计的单片集成电路,可在输入电压、负载和温度的综合变化下提供精确的输出电压。该系列极大地简化了开关电源的设计。包括一个开关调节器和补偿网络,都封装在同一个封装内。只需添加一个扼流圈、一个续流二极管和两个电容器,即可获得高效的直流到直流转换器。具有限流和热关断功能,可充分保护设备免受过应力条件的影响。与流行的三端线性稳压器相比,提供更高的效率并减小散热器尺寸。在许多应用中不需要散热器。
RoHSSMT扩展库
800个/圆盘
总额¥0
近期成交8单
描述是专为“降压”或“降压/升压”调节器应用而设计的单片集成电路,可在输入电压、负载和温度的综合变化下提供精确的输出电压。该系列极大地简化了开关电源的设计。包括一个开关调节器和补偿网络,都封装在同一个封装内。只需添加一个扼流圈、一个续流二极管和两个电容器,即可获得高效的直流到直流转换器。具有限流和热关断功能,可充分保护设备免受过应力条件的影响。与流行的三端线性稳压器相比,提供更高的效率并减小散热器尺寸。在许多应用中不需要散热器。
SMT扩展库
800个/圆盘
总额¥0
近期成交80单
描述是专为“降压”或“降压/升压”调节器应用而设计的单片集成电路,可在输入电压、负载和温度的综合变化下提供精确的输出电压。该系列极大地简化了开关电源的设计。包括一个开关调节器和补偿网络,都封装在同一个封装内。只需添加一个扼流圈、一个续流二极管和两个电容器,即可获得高效的直流到直流转换器。具有限流和热关断功能,可充分保护设备免受过应力条件的影响。与流行的三端线性稳压器相比,提供更高的效率并减小散热器尺寸。在许多应用中不需要散热器。
SMT扩展库
800个/圆盘
总额¥0
近期成交13单
描述PCB空板 PCB适用于TO263-5封装的DCDC降压芯片,由于包含型号较多,不同型号之间的参数存在差异,所以部分元件选用时需要视实际情况决定。
1个/袋
总额¥0
近期成交2单