芯片简介
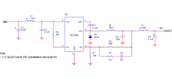
TD1466TR是一款单片降压型开关转换器,内置功率MOSFET,支持11V至60V输入范围,峰值输出电流0.8A。采用电流模式控制,提供快速瞬态响应和环路稳定性,具备周期过流保护、热关断功能,外部元件精简。内部集成控制电路、驱动电路及保护模块,效率高达91%,适用于电源仪表、分布式电源系统等场景。
芯片特点:
输入11V~60V
输出0.8A
内置MOS
480kHz
使能

TD1466TR是一款单片降压型开关转换器,内置功率MOSFET,支持11V至60V输入范围,峰值输出电流0.8A。采用电流模式控制,提供快速瞬态响应和环路稳定性,具备周期过流保护、热关断功能,外部元件精简。内部集成控制电路、驱动电路及保护模块,效率高达91%,适用于电源仪表、分布式电源系统等场景。
| 开源项目名称 | 开源项目介绍 |
|---|---|
| DC-DC降压芯片方案验证板-A版 | 该方案验证版,主要用于测试市面上常见的SOT-23封装的降压型DC/DC芯片,板子上目前集成了三种引脚排序。 |
描述TD1466是一款单片、降压模式开关电源转换器,内置功率MOSFET。它可以在10V至60V的输入电压范围内实现0.8A峰值输出电流,具有固定480kHz的开关频率,支持低ESR陶瓷输出电容器,具备逐周期电流限制和热关断保护功能。
SMT扩展库
3000个/圆盘
总额¥0
近期成交55单