芯片简介
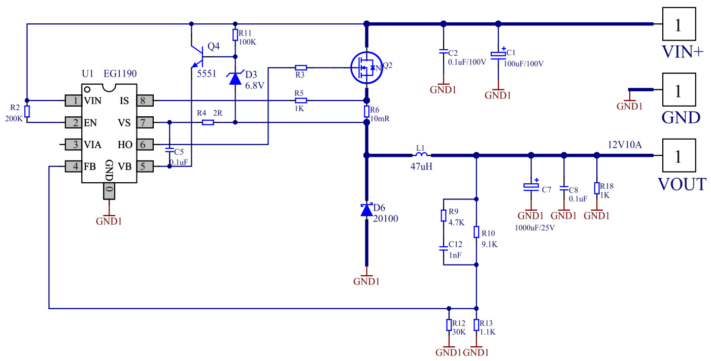
EG1190是一款宽电压范围降压型DC-DC电源管理芯片,集成使能开关控制、基准电源、误差放大器、过热保护、限流保护及短路保护功能。具有零功耗使能控制,外围器件少,支持配合外置MOS管实现10A以上输出电流,适用于电动车转换器、快充电源及工业控制系统。
芯片特点:
输入10V~115V
140kHz
使能
软启动
工业品
EG1190是一款宽电压范围降压型DC-DC电源管理芯片,集成使能开关控制、基准电源、误差放大器、过热保护、限流保护及短路保护功能。具有零功耗使能控制,外围器件少,支持配合外置MOS管实现10A以上输出电流,适用于电动车转换器、快充电源及工业控制系统。
描述EG1190是一款宽电压范围降压型DC-DC电源管理芯片,内部集成使能开关控制、基准电源、误差放大器、过热保护、限流保护、短路保护等功能,非常适合宽电压输入降压使用。零功耗使能控制,可以大大节省外围器件,更加适合电池场合使用,具有很高的方案性价比。
RoHSSMT扩展库
4000个/圆盘
总额¥0
近期成交65单