芯片简介
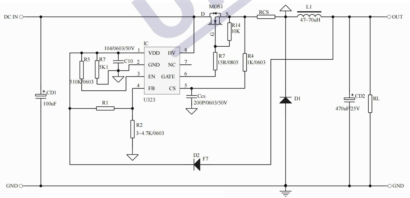
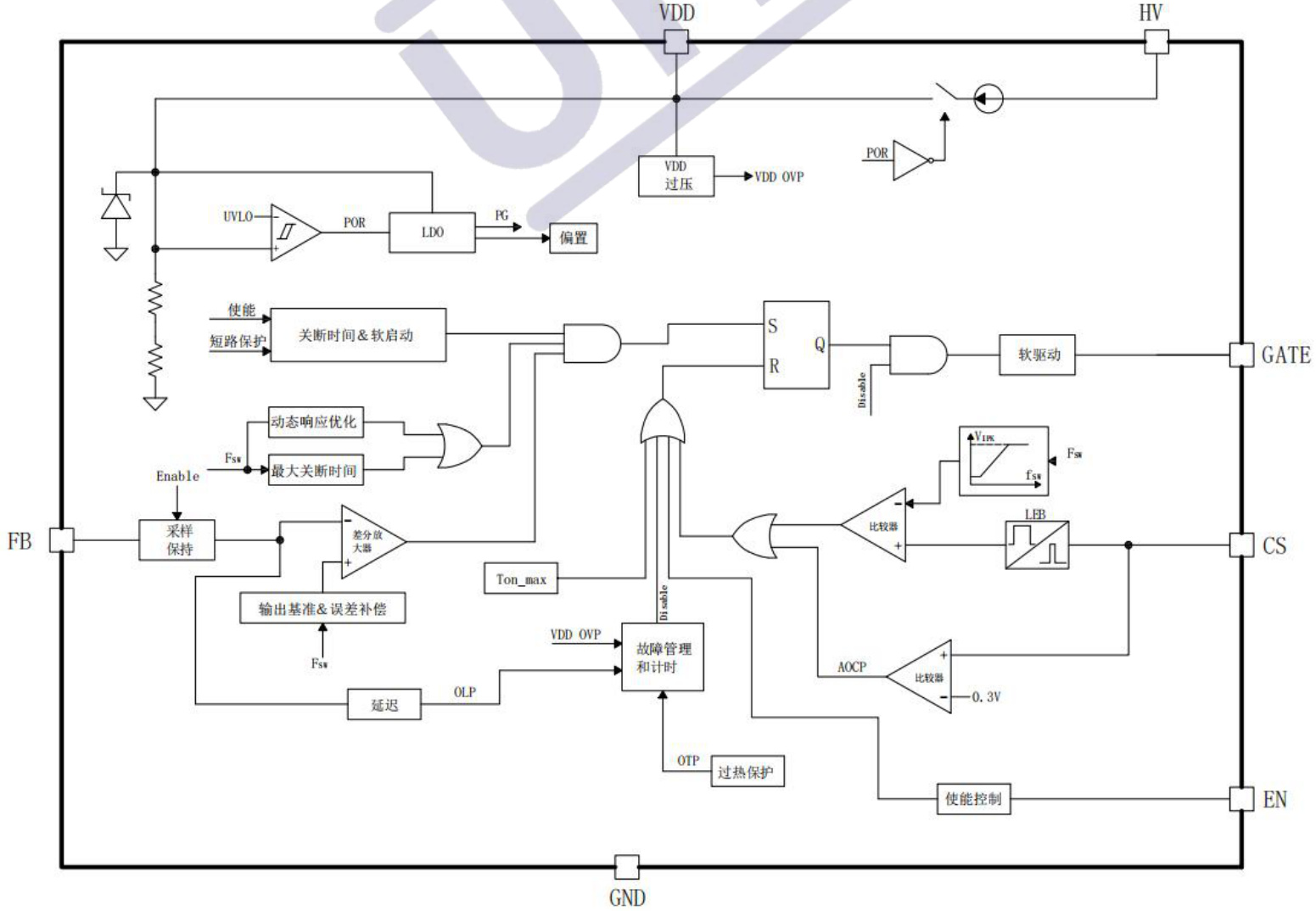
U323是一款支持升压、降压和升降压拓扑的高性能PWM控制器,集成200V高压MOSFET及启动电路,采用多模式控制技术优化效率和噪音表现。具备逐周期电流限制、过载保护、过热保护及VDD过压保护功能,内置软启动和动态响应优化,待机功耗低于50mW。
芯片特点:
输入VIN~VOUT>3V
输出Io<15A
内置MOS
80kHz
使能
软启动


U323是一款支持升压、降压和升降压拓扑的高性能PWM控制器,集成200V高压MOSFET及启动电路,采用多模式控制技术优化效率和噪音表现。具备逐周期电流限制、过载保护、过热保护及VDD过压保护功能,内置软启动和动态响应优化,待机功耗低于50mW。
描述U323是一款高性能低成本PWM控制功率器,适用于离线式小功率升压、降压和升降压型应用场合,外围电路简单、器件个数少。产品内置高耐压MOSFET可提高系统浪涌耐受力,支持多种保护功能,如过载保护、逐周期电流限制、输出过压保护、VDD过压、欠压和电压箱位保护。
RoHSSMT扩展库
4000个/圆盘
总额¥0
近期成交7单