芯片简介
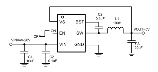
SCT2332是一款3.8V-32V宽输入电压、3A连续输出负载的同步降压转换器,完全集成80mΩ高边MOSFET和42mΩ低边MOSFET。采用峰值电流模式控制及内部补偿网络,支持脉冲跳跃调制(PSM)轻载模式,具有4ms内置软启动时间、输出过压保护、逐周期峰值电流限制及160℃热关断保护。
芯片特点:
输入3.8V~32V
输出3A
内置MOS
400kHz
使能
软启动

SCT2332是一款3.8V-32V宽输入电压、3A连续输出负载的同步降压转换器,完全集成80mΩ高边MOSFET和42mΩ低边MOSFET。采用峰值电流模式控制及内部补偿网络,支持脉冲跳跃调制(PSM)轻载模式,具有4ms内置软启动时间、输出过压保护、逐周期峰值电流限制及160℃热关断保护。
| 开源项目名称 | 开源项目介绍 |
|---|---|
| DC-DC降压芯片方案验证板-B版 | 用于验证SCT2339和TPS6226两款DC-DC芯片,也可验证与其引脚兼容的其他型号芯片。 |
描述SCT2332是一款3A同步降压DC-DC转换器,支持3.8V至32V的宽输入电压范围。它集成了高侧和低侧MOSFET,提供高效能的降压转换。该器件采用峰值电流模式控制,并具有内置补偿网络,简化了外部组件的使用。支持脉冲跳跃模式(PSM),在轻载条件下提高效率。具备多种保护功能,包括输出过压保护、逐周期峰值电流限制和热关断保护。
RoHSSMT扩展库
3000个/圆盘
总额¥0
近期成交3单