芯片简介
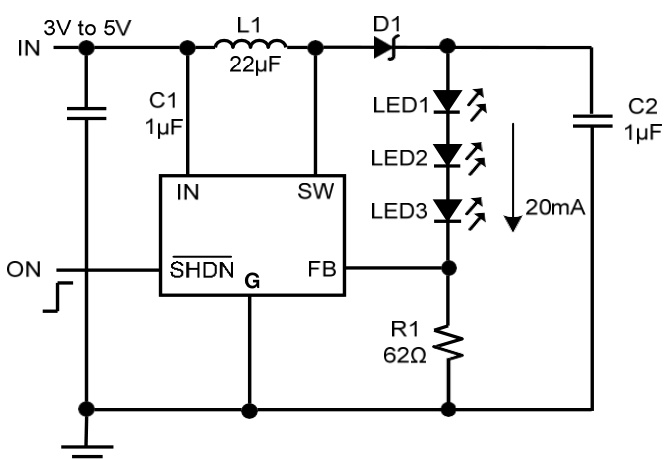
HT6311A是一款用于驱动OLED或白光LED的升压DC/DC转换器,可提供最高24V输出电压。内置30V高压开关,采用1MHz固定频率PWM架构,支持外部元件小型化设计。特性包括可调输出电压、多LED串联驱动、SHDN逻辑控制及软启动功能。
芯片特点:
输入2.5V~5.5V
输出24V
内置MOS
1MHz
使能
软启动

HT6311A是一款用于驱动OLED或白光LED的升压DC/DC转换器,可提供最高24V输出电压。内置30V高压开关,采用1MHz固定频率PWM架构,支持外部元件小型化设计。特性包括可调输出电压、多LED串联驱动、SHDN逻辑控制及软启动功能。
描述HT6311A 是一款高效率的升压DC/DC转换器,专为驱动OLED或白光LED而优化。它可以提供高达24V的输出电压,能够从锂离子电池驱动多达七个串联的LED,具有电流匹配和均匀亮度的特点。该器件采用1MHz的开关频率,允许使用较少的外部组件,封装为小巧的SOT23-5。
SMT扩展库
3000个/圆盘
总额¥0
近期成交19单