芯片简介
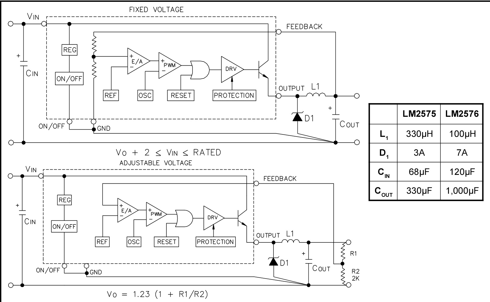
LM2576系列是单片集成开关稳压器,设计用于降压或降压/升压应用,提供精确输出电压,集成补偿网络和保护电路,需外接电感、二极管和电容。特性包括宽输入电压范围(4V-40V)、可调输出电压(1.23V-35V)、高效率(典型82%)、使能控制引脚及工业温度范围支持。

LM2576系列是单片集成开关稳压器,设计用于降压或降压/升压应用,提供精确输出电压,集成补偿网络和保护电路,需外接电感、二极管和电容。特性包括宽输入电压范围(4V-40V)、可调输出电压(1.23V-35V)、高效率(典型82%)、使能控制引脚及工业温度范围支持。
描述是专为“降压”或“降压/升压”调节器应用而设计的单片集成电路,可在输入电压、负载和温度的综合变化下提供精确的输出电压。该系列极大地简化了开关电源的设计。包括一个开关调节器和补偿网络,都封装在同一个封装内。只需添加一个扼流圈、一个续流二极管和两个电容器,即可获得高效的直流到直流转换器。具有限流和热关断功能,可充分保护设备免受过应力条件的影响。与流行的三端线性稳压器相比,提供更高的效率并减小散热器尺寸。在许多应用中不需要散热器。
SMT扩展库
800个/圆盘
总额¥0
近期成交59单
描述是专为“降压”或“降压/升压”调节器应用而设计的单片集成电路,可在输入电压、负载和温度的综合变化下提供精确的输出电压。该系列极大地简化了开关电源的设计。包括一个开关调节器和补偿网络,都封装在同一个封装内。只需添加一个扼流圈、一个续流二极管和两个电容器,即可获得高效的直流到直流转换器。具有限流和热关断功能,可充分保护设备免受过应力条件的影响。与流行的三端线性稳压器相比,提供更高的效率并减小散热器尺寸。在许多应用中不需要散热器。
SMT扩展库
800个/圆盘
总额¥0
近期成交6单
描述是专为“降压”或“降压/升压”调节器应用而设计的单片集成电路,可在输入电压、负载和温度的综合变化下提供精确的输出电压。该系列极大地简化了开关电源的设计。包括一个开关调节器和补偿网络,都封装在同一个封装内。只需添加一个扼流圈、一个续流二极管和两个电容器,即可获得高效的直流到直流转换器。具有限流和热关断功能,可充分保护设备免受过应力条件的影响。与流行的三端线性稳压器相比,提供更高的效率并减小散热器尺寸。在许多应用中不需要散热器。
SMT扩展库
800个/圆盘
总额¥0
近期成交73单