芯片简介
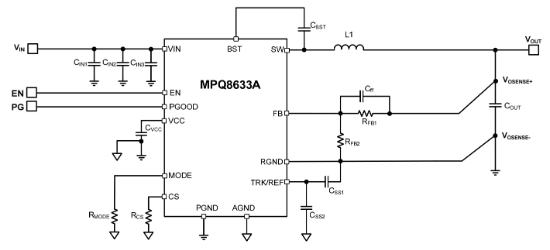
MPQ8633A是一款16V输入、12A输出的同步降压转换器,采用恒定导通时间控制模式实现快速瞬态响应。集成高边和低边MOSFET,支持可编程电流限制、频率选择及输出电压跟踪功能。特性包括宽输入电压范围(2.7V-16V)、内部补偿设计、差分远程电压检测、多种保护机制(OCP/OVP/UVP/OTP),并提供强制连续导通模式与脉冲跳跃模式选择。
芯片特点:
输入2.7V~16V
输出12A
内置MOS
600kHz/800kHz/1000kHz
使能
软启动
工业品
MPQ8633A是一款16V输入、12A输出的同步降压转换器,采用恒定导通时间控制模式实现快速瞬态响应。集成高边和低边MOSFET,支持可编程电流限制、频率选择及输出电压跟踪功能。特性包括宽输入电压范围(2.7V-16V)、内部补偿设计、差分远程电压检测、多种保护机制(OCP/OVP/UVP/OTP),并提供强制连续导通模式与脉冲跳跃模式选择。
描述DCDC降压,电源输入7V~30V,3A以上(大电流)方案,
RoHSSMT扩展库
5000个/圆盘
总额¥0
近期成交12单