芯片简介
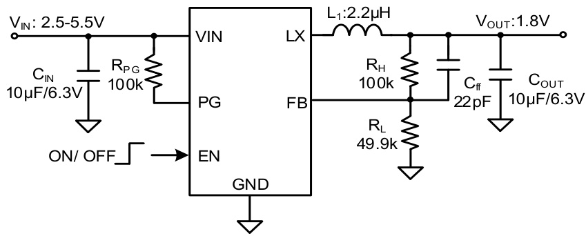
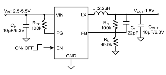
SM80591E是一款高效1.5MHz同步降压DC/DC稳压器,输入电压范围2.5V至5.5V,最大输出电流1A。集成低RDS(ON)的主开关和同步开关以降低导通损耗,支持内部软启动限制浪涌电流,具备短路保护和输出自动放电功能。采用紧凑型DFN封装,适用于低外部元件需求的高频应用。
芯片特点:
输入2.5V~5.5V
输出1A
内置MOS
1.5MHz
使能
软启动

SM80591E是一款高效1.5MHz同步降压DC/DC稳压器,输入电压范围2.5V至5.5V,最大输出电流1A。集成低RDS(ON)的主开关和同步开关以降低导通损耗,支持内部软启动限制浪涌电流,具备短路保护和输出自动放电功能。采用紧凑型DFN封装,适用于低外部元件需求的高频应用。
描述SM80591E是一款高效率1.5MHz同步降压DC/DC调节器,可在2.5V至5.5V的输入电压范围内工作,最大输出电流为1A。它集成了主开关和同步开关,具有低导通电阻,以减少传导损耗。1.5MHz的开关频率减少了外部组件的数量。该器件还具有内部软启动功能,限制了浪涌电流,并提供可靠的短路保护。
3000个/圆盘
总额¥0
近期成交2单