芯片简介
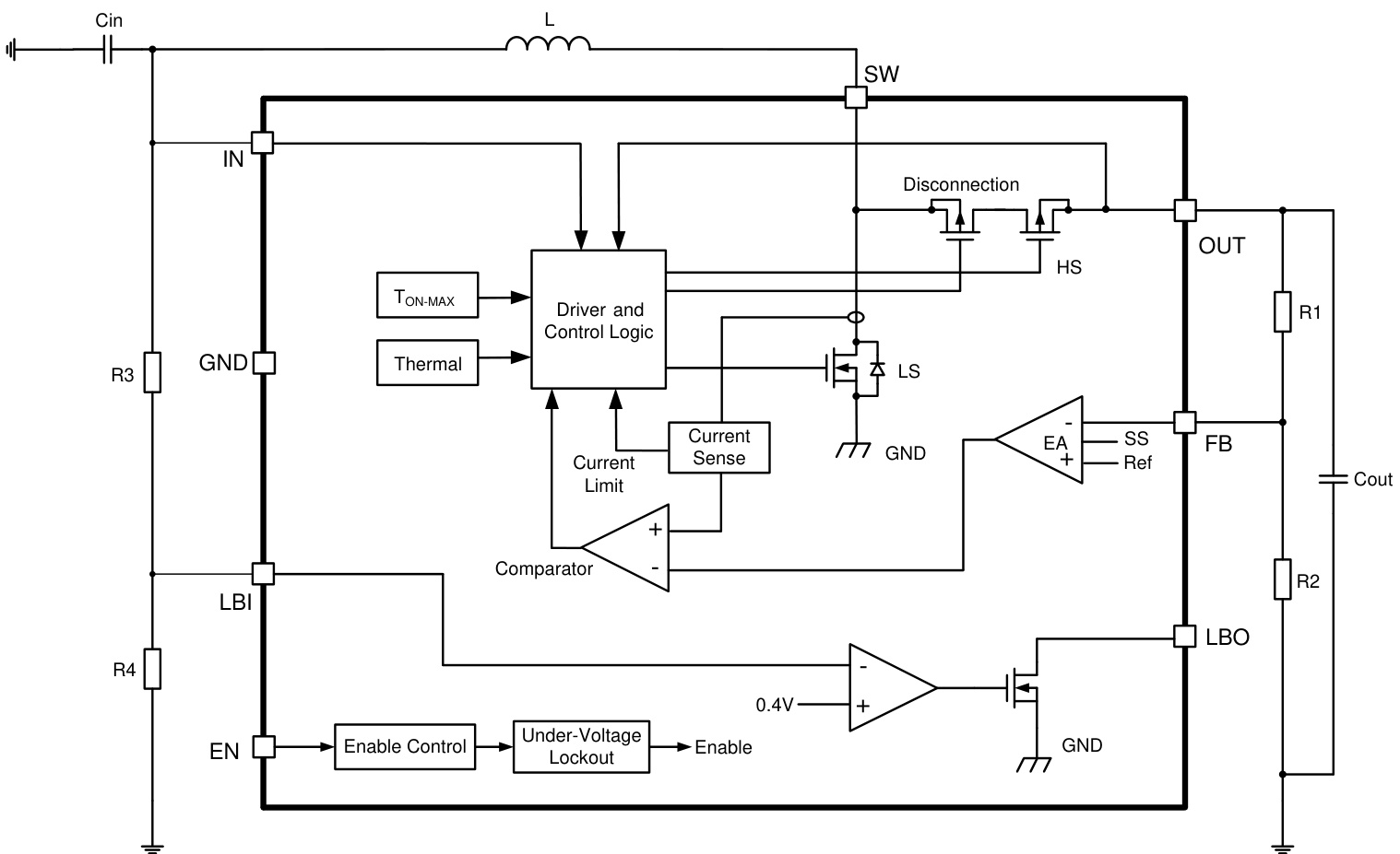
MP3416是一款采用峰值电流控制和可变频率架构的低静态电流升压转换器,输入电压范围0.86V-5.5V,可输出1.8V-5.5V电压。集成P通道同步整流器提升效率,轻载时自动进入脉冲跳跃模式降低功耗,关断模式下实现输出端与输入端的物理隔离。内部包含误差放大器、同步整流驱动电路及过温保护模块,具备可调低压检测功能和内部软启动机制。
芯片特点:
输入0.86V~5.5V
输出1.8V~5.5V
内置MOS
可变频率架构
使能
软启动


MP3416是一款采用峰值电流控制和可变频率架构的低静态电流升压转换器,输入电压范围0.86V-5.5V,可输出1.8V-5.5V电压。集成P通道同步整流器提升效率,轻载时自动进入脉冲跳跃模式降低功耗,关断模式下实现输出端与输入端的物理隔离。内部包含误差放大器、同步整流驱动电路及过温保护模块,具备可调低压检测功能和内部软启动机制。
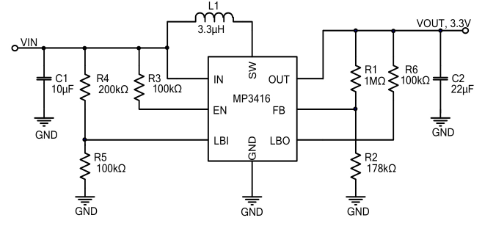
描述MP3416是一款低静态电流升压转换器,采用峰值电流控制和可变频率架构来调节输出电压。MP3416可在低至0.86V的输入电压下工作,提供1.8V至5.5V的输出电压。MP3416工作在峰值电流控制模式,具有良好的瞬态响应
RoHSSMT扩展库
5000个/圆盘
总额¥0
近期成交1单
描述DCDC升压,电源输入3V~7V,输出5V~12V方案,
RoHSSMT扩展库
3000个/圆盘
总额¥0
近期成交5单