芯片简介
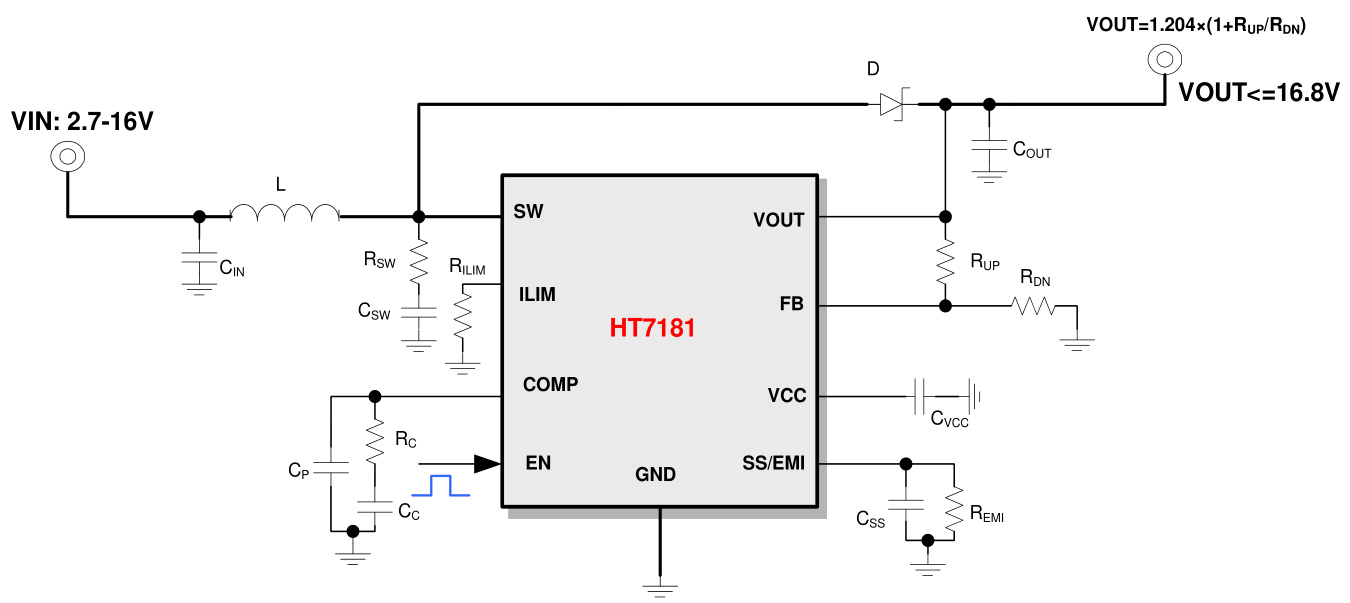
HT7181SPER是一款高功率密度异步升压转换器,集成20mΩ功率开关管,提供高效小尺寸解决方案。输入电压范围2.7V至16V,支持单节/双节锂电池及12V铅酸电池,具备14A开关电流能力,输出电压最高16.8V。支持可编程软启动、峰值电流限制及两种tr/tf模式以平衡EMI与效率,集成过压保护和热关断保护功能。
芯片特点:
输入2.7V~16V
输出16.8V
内置MOS
360kHz
使能
软启动


HT7181SPER是一款高功率密度异步升压转换器,集成20mΩ功率开关管,提供高效小尺寸解决方案。输入电压范围2.7V至16V,支持单节/双节锂电池及12V铅酸电池,具备14A开关电流能力,输出电压最高16.8V。支持可编程软启动、峰值电流限制及两种tr/tf模式以平衡EMI与效率,集成过压保护和热关断保护功能。
描述HT7181是一款高功率异步升压转换器,集成20mΩ功率开关管,为便携式系统提供高效的高密度小尺寸解决方案。该器件具有2.7V至16V宽输入电压范围,可为单节或两节锂电池,或12V铅酸电池的应用提供支持。该器件具备14A开关电流能力,并能够提供高达16.8V的输出电压。HT7181还支持可编程的软启动,以及可调节的开关峰值电流限制。HT7181还支持两种不同的tr/tf模式,以适应不同的EMI和效率需求。此外,该器件还提供有18V输出过压保护、和热关断保护。
RoHSSMT扩展库
2500个/圆盘
总额¥0
近期成交19单