芯片简介
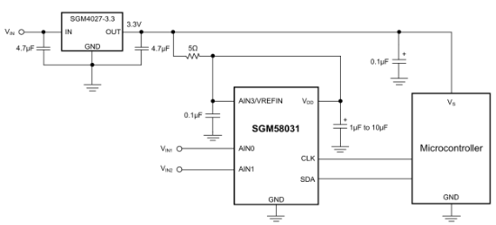
SGM4027-3.3XN3LG/TR是一款精密、低功耗、低噪声、低压差电压基准,采用带隙技术实现高初始精度(±0.1%最大)和低温漂(35ppm/℃最大)。其内部结构包含带隙基准电路、放大器反馈环路及噪声抑制模块,静态电流低~245μA(典型值),压差电压仅0.2V(最大值),适用于数据转换器参考、工业传感器及便携设备。特性包括高输出稳定性、低~39.1μVRMS噪声和10mA驱动能力。
芯片特点:
输出3.3V
精度±0.1%
温度系数:±35ppm/℃
39.1μVRMS
数据转换器参考
带隙基准
串联型
输入3.5V~5.5V




