芯片简介
MP3908是一款电流模式PWM控制器,专为升压电源应用优化,支持同步整流和可编程死区控制。其特性包括10VMOSFET栅极驱动能力、软启动、周期电流限制、斜率补偿,以及无损耗电流检测(VISENSE<28V)。内部组成包括误差放大器、栅极驱动电路、同步整流控制及保护功能(如欠压锁定)。适用于升压、SEPIC、Flyback和正激拓扑,典型应用包括PoEPD电源和电信隔离电源。
芯片特点:
输入4.5V~10V
输出≤28V
220kHz~300kHz
使能
软启动

MP3908是一款电流模式PWM控制器,专为升压电源应用优化,支持同步整流和可编程死区控制。其特性包括10VMOSFET栅极驱动能力、软启动、周期电流限制、斜率补偿,以及无损耗电流检测(VISENSE<28V)。内部组成包括误差放大器、栅极驱动电路、同步整流控制及保护功能(如欠压锁定)。适用于升压、SEPIC、Flyback和正激拓扑,典型应用包括PoEPD电源和电信隔离电源。
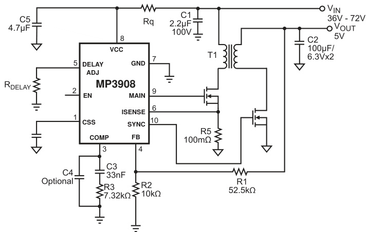
描述MP3908是一款灵活的电流模式PWM控制器,专为电源应用而优化。MP3908具备电阻可编程死区时间控制功能,可针对多种不同配置优化效率,还配备同步次级栅极驱动器。该MOSFET驱动器能够驱动电流大于10A的MOSFET
RoHSSMT扩展库
5000个/圆盘
总额¥0