芯片简介
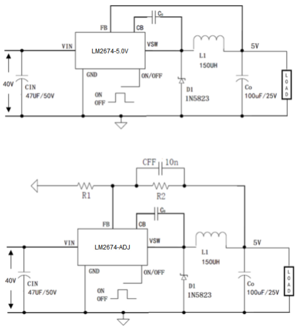
LM2674系列是采用固定260kHzPWM控制的DC/DC降压转换器,由内部频率补偿电路、固定频率振荡器、过流保护电路和功率开关控制电路组成。具有高效率(典型80%)、低纹波特性,支持0-100%占空比调节。内置过温关断和过流保护功能,提供±2%精度的固定输出电压(3.3V/5V/12V)及1.21V~37V可调输出,采用最少外围元件即可实现稳压功能。
芯片特点:
输入7V~40V
输出500mA
内置MOS
260kHz
使能
软启动

LM2674系列是采用固定260kHzPWM控制的DC/DC降压转换器,由内部频率补偿电路、固定频率振荡器、过流保护电路和功率开关控制电路组成。具有高效率(典型80%)、低纹波特性,支持0-100%占空比调节。内置过温关断和过流保护功能,提供±2%精度的固定输出电压(3.3V/5V/12V)及1.21V~37V可调输出,采用最少外围元件即可实现稳压功能。
描述LM2674系列是一款由260kHz固定频率PWM控制的DC/DC降压型开关转换器。它主要由内部频率补偿、固定频率振荡器、内置过流保护、功率开关控制等电路组成。它能高效驱动500mA负载,具有低纹波、良好的线性度和负载调节能力
RoHSSMT扩展库
2500个/圆盘
总额¥0
近期成交11单
描述LM2674系列是一款由260kHz固定频率PWM控制的DC/DC降压型开关转换器。它主要由内部频率补偿、固定频率振荡器、内置过流保护、功率开关控制等电路组成。它能高效驱动500mA负载,具有低纹波、良好的线性度和负载调节能力
RoHSSMT扩展库
2500个/圆盘
总额¥0
近期成交8单
描述LM2675系列是一款由260kHz固定频率PWM控制的DC/DC开关降压转换器。它主要由内部频率补偿、固定频率振荡器、内置过流保护、功率开关控制等电路组成。它能够高效驱动1A负载,具有低纹波、良好的线性度和负载调节能力
RoHSSMT扩展库
2500个/圆盘
总额¥0
近期成交22单
描述LM2675系列是一款由260kHz固定频率PWM控制的DC/DC开关降压转换器。它主要由内部频率补偿、固定频率振荡器、内置过流保护、功率开关控制等电路组成。它能够高效驱动1A负载,具有低纹波、良好的线性度和负载调节能力
RoHSSMT扩展库
2500个/圆盘
总额¥0
近期成交12单