芯片简介
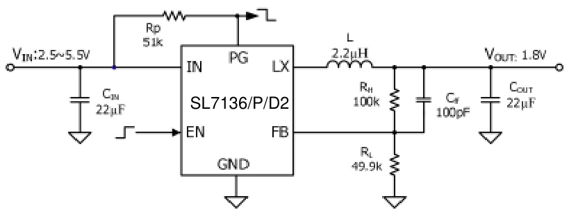
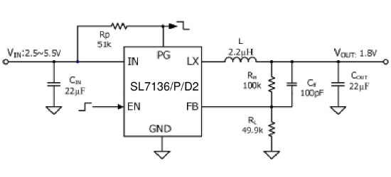
SL7136YT5是一款高效率同步降压转换器,输入电压范围2.5V至5.5V,可提供高达3A的输出电流。集成主开关和同步开关,具有极低导通电阻以减少损耗。采用1MHz开关频率,有效减小外部电感和输出电容尺寸。特性包括内部软启动、输入过压保护、短路保护、优化的PFM模式提升轻载效率,以及100%占空比支持低压差操作。
芯片特点:
输入2.5V~5.5V
输出3A
内置MOS
1MHz
使能
软启动

SL7136YT5是一款高效率同步降压转换器,输入电压范围2.5V至5.5V,可提供高达3A的输出电流。集成主开关和同步开关,具有极低导通电阻以减少损耗。采用1MHz开关频率,有效减小外部电感和输出电容尺寸。特性包括内部软启动、输入过压保护、短路保护、优化的PFM模式提升轻载效率,以及100%占空比支持低压差操作。
描述SL7136/36P/36D2是一款高效同步降压转换器,可在2.5V至5.5V的宽输入电压范围内工作,输出电流最高可达3A。它内部集成了主开关和同步开关,导通电阻极低,可降低传导损耗。开关频率为1.0 MHz,可减小外部电感和输出电容的尺寸,并降低输出电压纹波
SMT扩展库
3000个/圆盘
总额¥0
近期成交27单