芯片简介
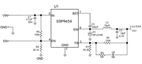
SSP9459是一款60V宽输入电压、0.5A输出的DCDC降压转换器,内置功率MOSFET,采用电流模式控制实现快速瞬态响应。芯片包含控制电路、驱动电路和保护电路,具有480KHz固定开关频率,支持4.5V至60V输入范围,输出电压可调(0.81V至0.95Vin)。特性包括周期过流保护、热关断保护、低至0.1μA的关断电流,适用于工业电源系统和电池供电应用。
芯片特点:
输入4.5V~60V
输出0.5A
内置MOS
480KHz
使能

SSP9459是一款60V宽输入电压、0.5A输出的DCDC降压转换器,内置功率MOSFET,采用电流模式控制实现快速瞬态响应。芯片包含控制电路、驱动电路和保护电路,具有480KHz固定开关频率,支持4.5V至60V输入范围,输出电压可调(0.81V至0.95Vin)。特性包括周期过流保护、热关断保护、低至0.1μA的关断电流,适用于工业电源系统和电池供电应用。
| 开源项目名称 | 开源项目介绍 |
|---|---|
| DC-DC降压芯片方案验证板-A版 | 该方案验证版,主要用于测试市面上常见的SOT-23封装的降压型DC/DC芯片,板子上目前集成了三种引脚排序。 |
描述SSP9459是一款单片、降压型开关模式转换器,内置功率MOSFET。它在宽输入电压范围内实现高达0.5A峰值输出电流,具有出色的负载和线路调节性能。电流模式操作提供快速瞬态响应和环路稳定。宽输入范围(4.5V至60V)提供高效率输出电流,低关断模式静态电流(0.1μA)适用于电池供电应用。故障保护包括逐周期电流限制和热关断保护。
SMT扩展库
3000个/圆盘
总额¥0
近期成交100单+