芯片简介
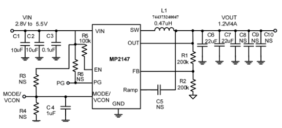
MP2147是一款单片式降压开关转换器,内置功率MOSFET,支持2.8V至5.5V输入电压范围,可提供高达4A连续输出电流,输出电压可调节至最低0.6V。采用恒定导通时间控制以实现快速瞬态响应,集成循环过流保护、短路保护(带Hiccup模式)及热关断功能。内置1.5ms软启动和外部模式控制,支持PWM/PFM切换,适用于存储设备、便携式仪器及分布式电源系统。
芯片特点:
输入2.8V~5.5V
输出4A
内置MOS
1.2MHz
使能
软启动
工业品
MP2147是一款单片式降压开关转换器,内置功率MOSFET,支持2.8V至5.5V输入电压范围,可提供高达4A连续输出电流,输出电压可调节至最低0.6V。采用恒定导通时间控制以实现快速瞬态响应,集成循环过流保护、短路保护(带Hiccup模式)及热关断功能。内置1.5ms软启动和外部模式控制,支持PWM/PFM切换,适用于存储设备、便携式仪器及分布式电源系统。
描述DCDC降压,电源输入7V以内,3A以上(大电流)方案,-
RoHSSMT扩展库
5000个/圆盘
总额¥0
近期成交100单+