芯片简介
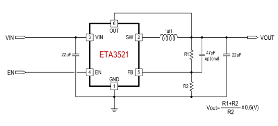
ETA3521FSG是一款高效DC-DC降压开关稳压器,最大输出电流4A,输入电压范围2.5V至6.0V,输出电压可调范围为0.6V至VIN。采用自适应COT控制方案,实现快速瞬态响应,轻载时进入PFM模式以提高效率。内置同步开关管,集成短路保护、过热保护及软启动功能,支持2MHz固定开关频率。
芯片特点:
输入2.5V~6.0V
输出4A
内置MOS
2MHz
使能
软启动

ETA3521FSG是一款高效DC-DC降压开关稳压器,最大输出电流4A,输入电压范围2.5V至6.0V,输出电压可调范围为0.6V至VIN。采用自适应COT控制方案,实现快速瞬态响应,轻载时进入PFM模式以提高效率。内置同步开关管,集成短路保护、过热保护及软启动功能,支持2MHz固定开关频率。
描述ETA3521是一款高效的直流 - 直流降压开关稳压器,能够提供高达4A的输出电流。该器件的输入电压范围为2.5V至6V。
RoHSSMT扩展库
5000个/圆盘
总额¥0
近期成交62单