芯片简介
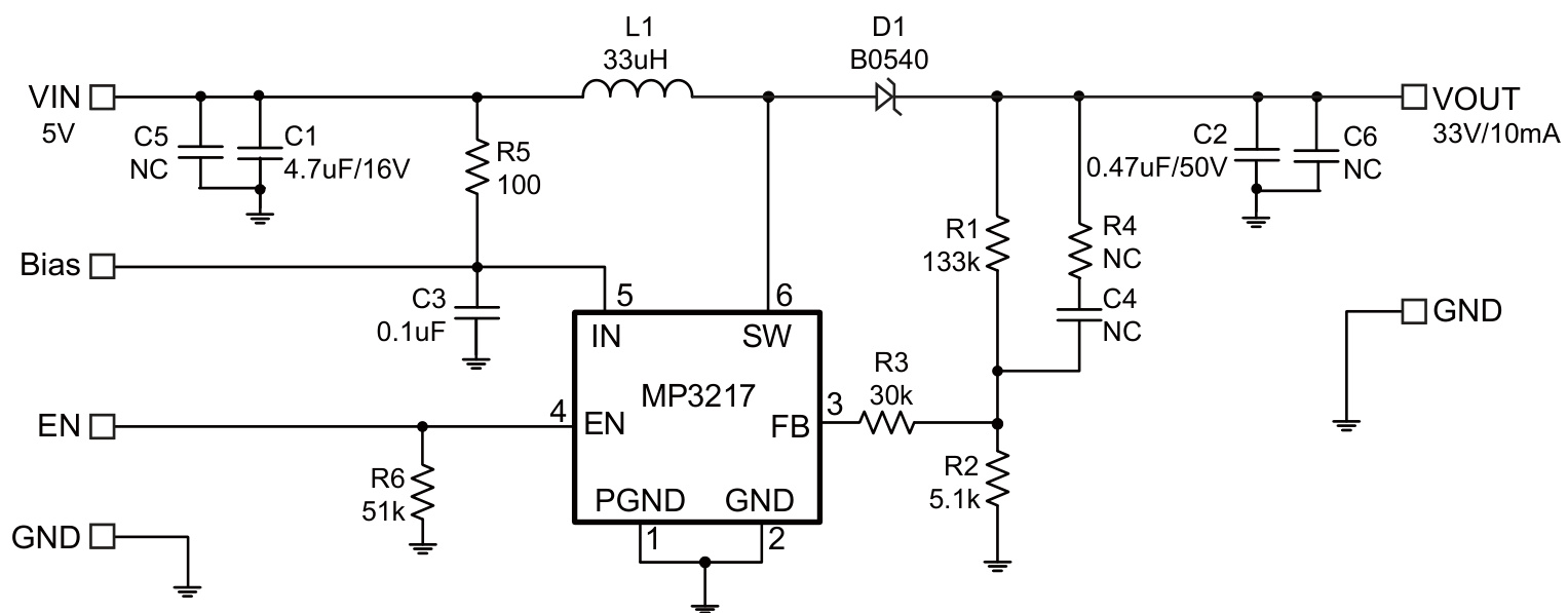
MP3217是一款集成0.6Ω功率MOSFET的单片升压转换器,采用电流模式固定频率架构,提供快速瞬态响应和逐周期限流功能。包含欠压锁定、过压保护和热过载保护,采用TSOT23-6封装。特性包括36V输出电压、42V过压关断、670kHz开关频率及低静态电流设计。
芯片特点:
输入2.5V~6V
输出36V
内置MOS
670kHz
使能

MP3217是一款集成0.6Ω功率MOSFET的单片升压转换器,采用电流模式固定频率架构,提供快速瞬态响应和逐周期限流功能。包含欠压锁定、过压保护和热过载保护,采用TSOT23-6封装。特性包括36V输出电压、42V过压关断、670kHz开关频率及低静态电流设计。
描述DCDC升压,电源输入3V~7V,输出24V以上方案,MP3217是一款单片升压转换器,内置0.6Ω功率MOSFET,最大输出电压可达36V,固定开关频率为670kHz,具有过电压保护、过电流保护和欠压锁定功能。适用于便携式设备、手持计算机、PDAs、数字相机等应用。
RoHSSMT扩展库
3000个/圆盘
总额¥0
近期成交3单