芯片简介
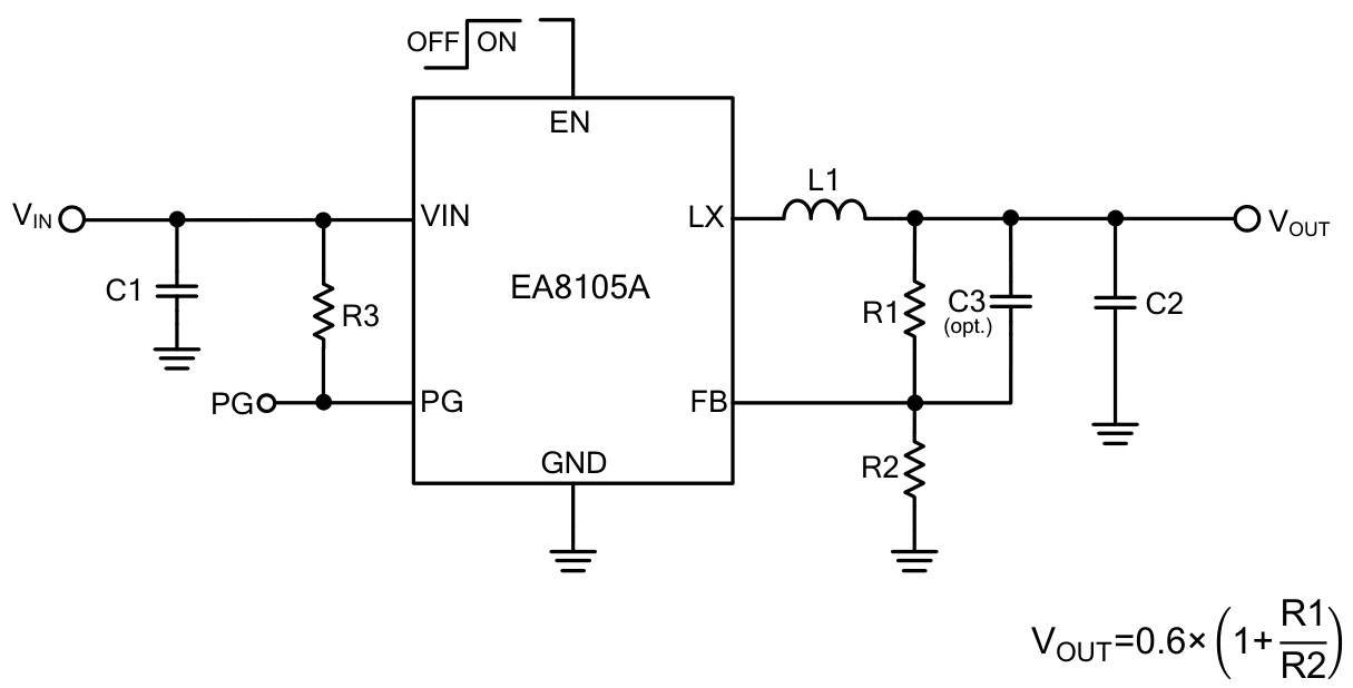
EA8105AT5R是一款高效率、高频同步降压DC-DC转换器,集成130mΩ高边和80mΩ低边MOSFET,支持2A输出电流。特性包括2.5V~6.5V输入范围、1MHz固定开关频率、内部软启动功能(1ms)、100%占空比低压差操作。具备过流保护、短路保护、欠压锁定(UVLO)及热关断保护。通过EN引脚实现使能控制,静态电流200μA,关断电流小于1μA。内部采用电流模式PWM控制架构,集成补偿功能,反馈电压0.6V。
芯片特点:
输入2.5V~6.5V
输出2A
内置MOS
1MHz
使能
软启动



