芯片简介
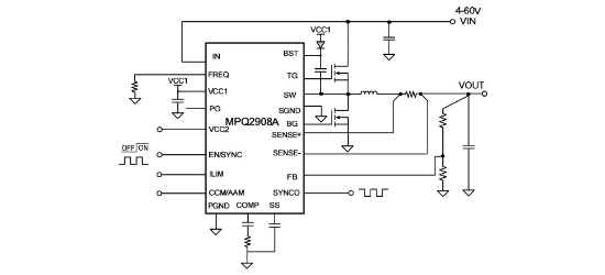
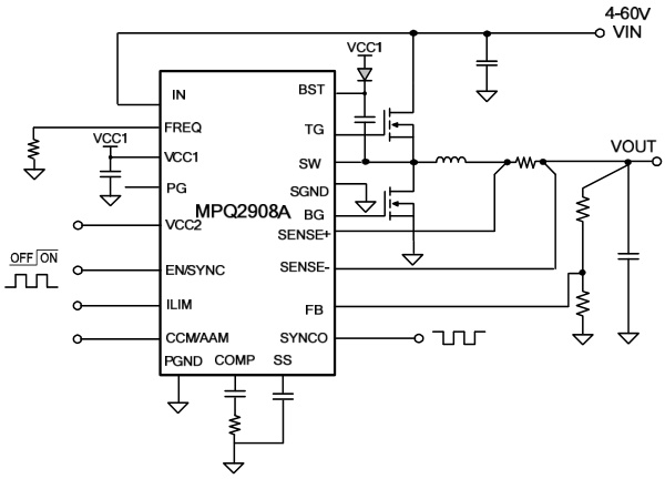
MPQ2908AGL-AEC1-Z是一款高压同步降压控制器,支持4V至60V宽输入电压范围,采用PWM电流控制架构驱动双N沟道MOSFET。具备先进异步调制模式优化轻载效率,可编程频率范围100kHz-1000kHz,支持外部时钟同步。集成0.8V±1.5%精度的电压基准,最大占空比达99.5%。保护功能包括输出过压、过流、热关断及电源良好监控,提供软启动和使能控制。内部结构含误差放大器、栅极驱动器和保护电路模块,适用于汽车和工业系统。
芯片特点:
车规级
输入4V~60V
输出7A
100kHz~1000kHz
使能
软启动




