芯片简介
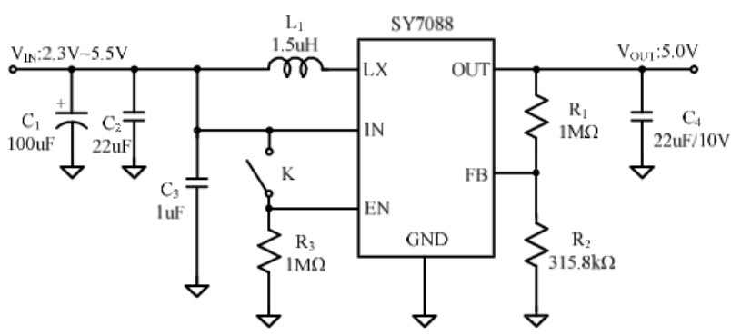
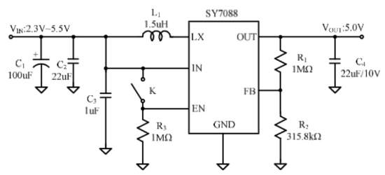
SY7088DGC是一款高效同步升压调节器,采用NMOS主开关和PMOS同步开关,支持关机模式下负载断开。特性包括可调输出电压(2.5V~5.5V)、伪恒定频率1MHz、3A峰值电流限制、输入欠压锁定及输出过压保护。内部由反馈电阻网络、输入/输出电容和电感组成,具备低导通电阻(主开关70mΩ/同步开关100mΩ@5V输出)。
芯片特点:
输入2.3V~5.25V
输出2.5V~5.5V
内置MOS
1MHz
使能
软启动

SY7088DGC是一款高效同步升压调节器,采用NMOS主开关和PMOS同步开关,支持关机模式下负载断开。特性包括可调输出电压(2.5V~5.5V)、伪恒定频率1MHz、3A峰值电流限制、输入欠压锁定及输出过压保护。内部由反馈电阻网络、输入/输出电容和电感组成,具备低导通电阻(主开关70mΩ/同步开关100mΩ@5V输出)。
描述SY7088是一款高效率的同步升压调节器,输入电压范围为2.3V至5.0V,输出电压范围为2.5V至5.5V,最大输出电流为3A。采用NMOS作为主开关,PMOS作为同步开关。具有输出断开功能,可在关机模式下断开输出与输入的连接。适用于便携设备,如MP3播放器、PDA等。
SMT扩展库
3000个/圆盘
总额¥0
近期成交100单+