芯片简介
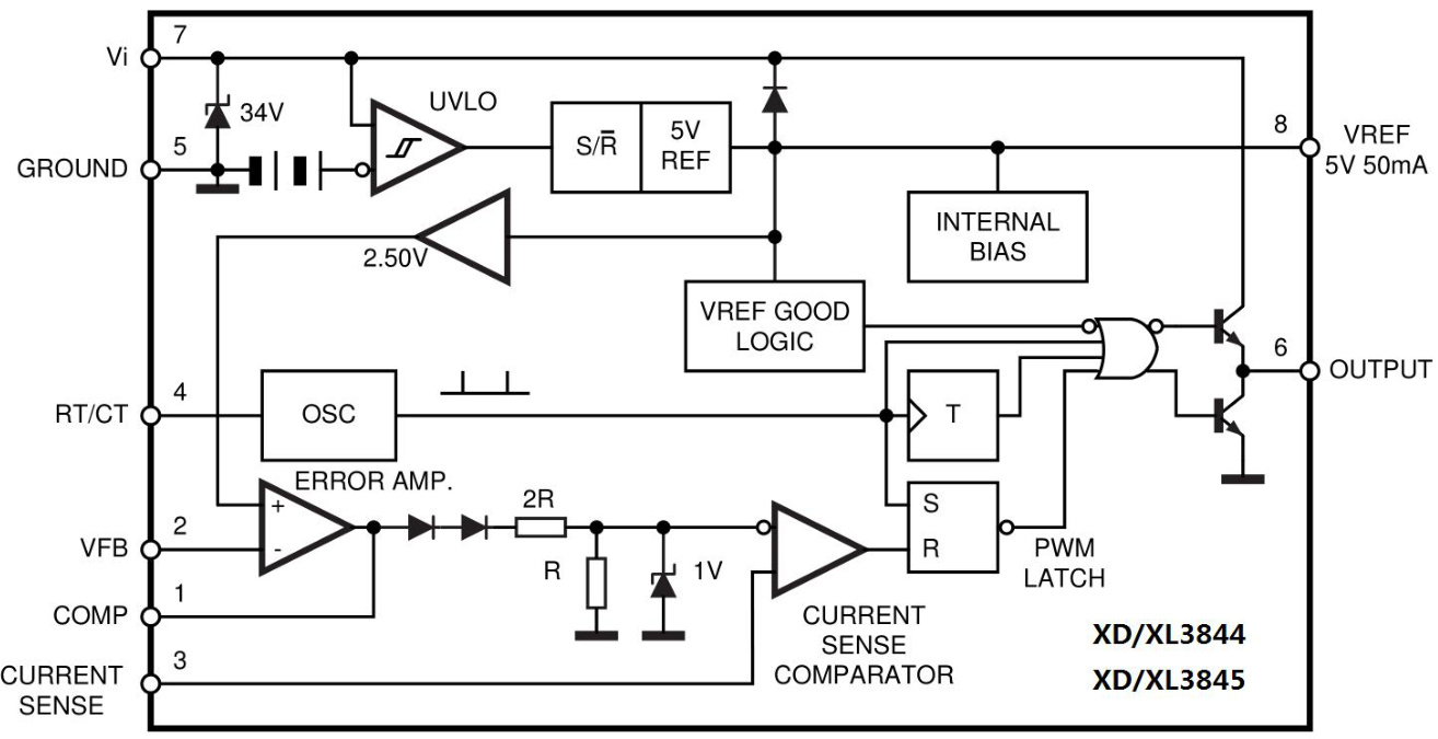
XD3845是一款固定频率电流模式控制的DCDC降压控制IC,适用于离线或DC-DC转换方案。其内部集成修整振荡器、精密参考电压、锁存操作逻辑、PWM比较器和图腾柱输出级,支持高达500kHz的电流模式操作。功能框架包括误差放大器、电流检测输入、UVLO保护及自动前馈补偿,特性涵盖低启动电流(<0.5mA)、高电流驱动能力(峰值±1A)和逐周期电流限制。
芯片特点:
输入12V~28V
输出0.2A
250kHz
使能

XD3845是一款固定频率电流模式控制的DCDC降压控制IC,适用于离线或DC-DC转换方案。其内部集成修整振荡器、精密参考电压、锁存操作逻辑、PWM比较器和图腾柱输出级,支持高达500kHz的电流模式操作。功能框架包括误差放大器、电流检测输入、UVLO保护及自动前馈补偿,特性涵盖低启动电流(<0.5mA)、高电流驱动能力(峰值±1A)和逐周期电流限制。
描述XD3845是一款高性能电流模式PWM控制器,适用于离线或内部实现电路。它包括精确的振荡器、误差放大器、PWM锁存器等。该芯片具有低启动电流和高输出峰值电流,适用于驱动N沟道MOSFET。
50个/管
总额¥0