芯片简介
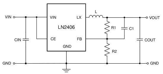
LN2406是一款CMOS降压DC/DC调整器,由基准电压源、振荡电路、比较器及PWM/PFM控制电路组成,内置功率MOSFET和过压/过流/过热保护电路。特性包括最大效率92%、800mA输出电流、200μA典型静态电流、±0.4%输出纹波,支持100%占空比低压操作及PWM/PFM自动切换控制。
芯片特点:
输入2.0~6V
输出800mA
内置MOS
1.4MHz
使能

LN2406是一款CMOS降压DC/DC调整器,由基准电压源、振荡电路、比较器及PWM/PFM控制电路组成,内置功率MOSFET和过压/过流/过热保护电路。特性包括最大效率92%、800mA输出电流、200μA典型静态电流、±0.4%输出纹波,支持100%占空比低压操作及PWM/PFM自动切换控制。
描述LN2406是一款由基准电压源、振荡电路、比较器、高效率PWM/PFM控制电路等构成的CMOS降压DC/DC调整器。具有大输出电流、甚小静态电流、低压操作、PWM/PFM自动切换等特点,内置功率MOSFET,适用于移动设备的电源内部使用。
RoHSSMT扩展库
3000个/圆盘
总额¥0
近期成交4单