芯片简介
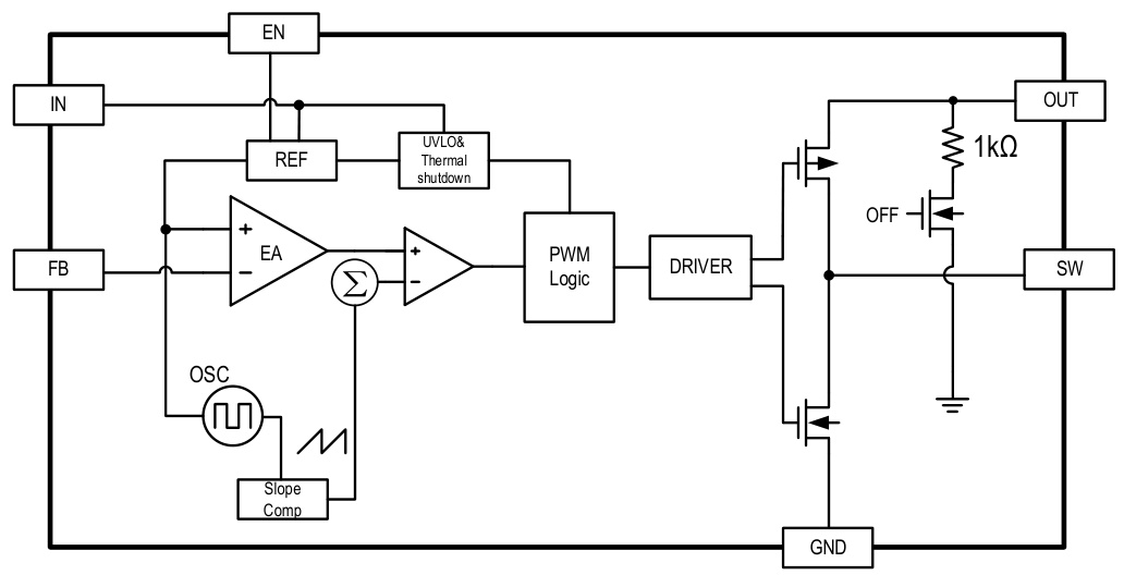
ETA1061S2G是一款高效率同步升压转换器,具有1μA超低静态电流和0.8V启动电压。集成250mΩNMOS和160mΩPMOS同步整流管,采用电流模式控制方案,支持真关断功能防止反向电流。提供输出短路保护和过热保护,适用于物联网等低功耗场景。
芯片特点:
输入0.55V~5V
输出可调至5V
内置MOS
1.4MHz
使能


ETA1061S2G是一款高效率同步升压转换器,具有1μA超低静态电流和0.8V启动电压。集成250mΩNMOS和160mΩPMOS同步整流管,采用电流模式控制方案,支持真关断功能防止反向电流。提供输出短路保护和过热保护,适用于物联网等低功耗场景。
描述ETA1061是一款高效同步升压转换器,其静态电流极低,低至1μA。它能够从低压电源提供至少2W的功率,即在5V输出时提供0.4A的电流。它还具备真正的关断功能,可在关断和输出短路情况下将输入与输出断开
RoHSSMT扩展库
3000个/圆盘
总额¥0
近期成交62单