芯片简介
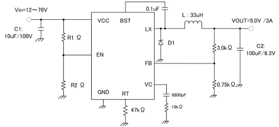
BD9G341AEFJ-E2是一款宽输入电压范围的降压开关稳压器,集成150mΩ功率MOSFET,采用电流模式架构以实现快速瞬态响应。支持50kHz至750kHz可编程频率,包含过流保护、热关断及欠压锁定功能。内部组成包括误差放大器、振荡器、软启动电路及保护模块,特性涵盖精确参考电压、EN引脚使能控制及可调UVLO阈值。
芯片特点:
输入12V~76V
输出3A
内置MOS管
50kHz~750kHz
使能
软启动
工业品
BD9G341AEFJ-E2是一款宽输入电压范围的降压开关稳压器,集成150mΩ功率MOSFET,采用电流模式架构以实现快速瞬态响应。支持50kHz至750kHz可编程频率,包含过流保护、热关断及欠压锁定功能。内部组成包括误差放大器、振荡器、软启动电路及保护模块,特性涵盖精确参考电压、EN引脚使能控制及可调UVLO阈值。
描述BD9G341AEFJ是一款具有150mΩ内置MOSFET的降压转换器,输入电压范围为12V至76V,最大输出电流为3A。该芯片采用电流模式架构,提供快速瞬态响应和简单的相位补偿设置。保护功能包括过流保护、热关断和欠压锁定。
RoHSSMT扩展库
2500个/圆盘
总额¥0
近期成交61单